过刊目录

  • 全选
    |

    作物遗传育种·种质资源·生物技术

  • 姚澜, 王雅囡, 刘振国, 马宏, 刘昆昂, 朱彦辉, 张根伟
    摘要 ( ) HTML ( ) PDF ( ) 可视化 收藏

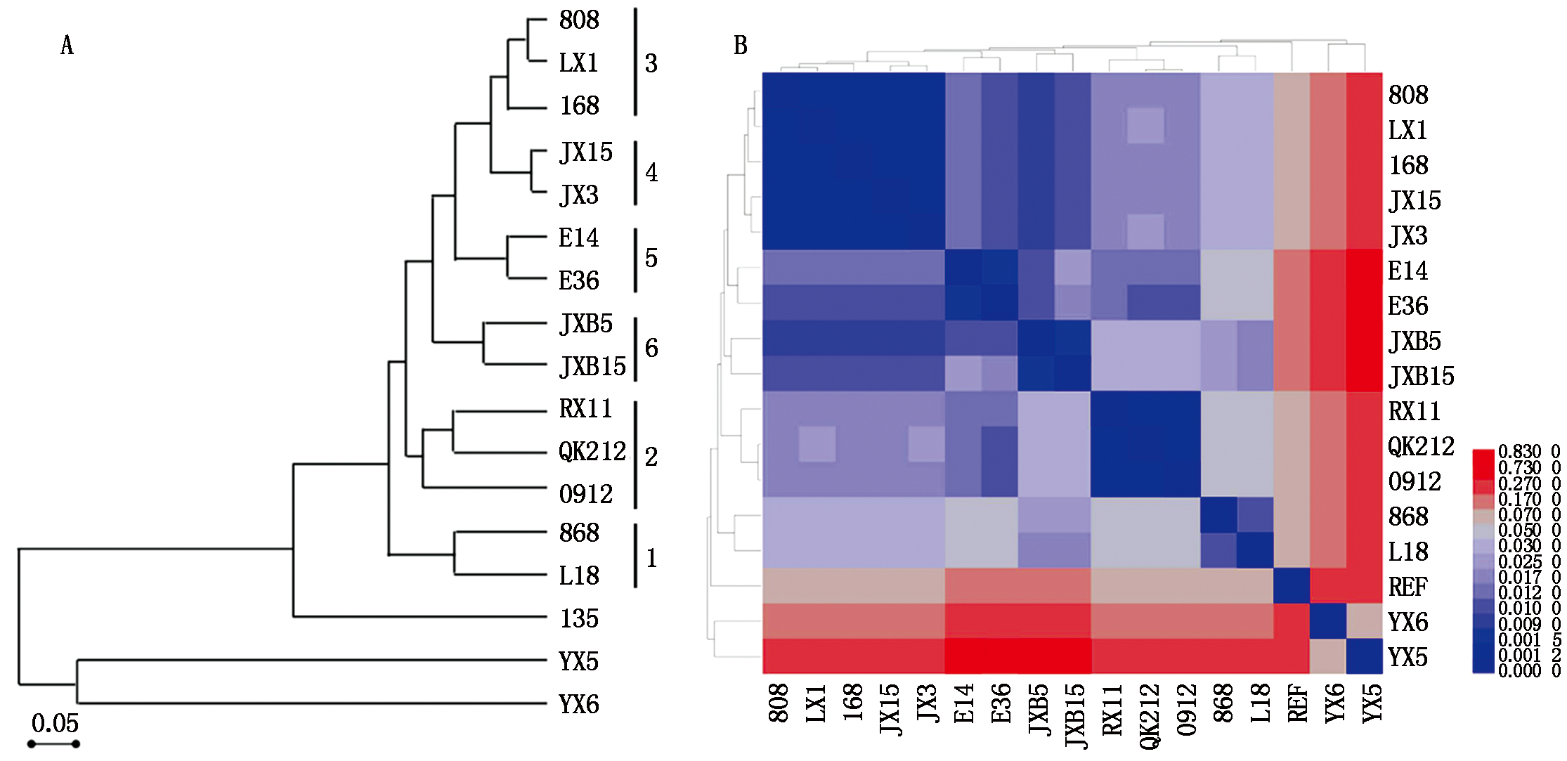
    为了探究重要香菇种质资源及其杂交子代的遗传演化和分子差异,以8个香菇主栽品种、6个杂交新品种和2个野生菌株为材料,利用全基因组重测序技术,基于SNP数据进行遗传多样性和群体结构分析。结果表明,野生菌株Y5和Y6的SNP数量远高于主栽品种,分别为158 659,149 422个,处于独立的遗传距离聚类分支;而香菇主栽品种及其杂交子代SNP数量和亲缘关系比较接近,SNP数量为97 295~105 627,遗传距离为0.001 2~0.055 3,处于同一个聚类分支。主栽品种及其杂交子代分支可以分为6组近缘种,分别为早熟品种L18和868组,早熟白面品种RX11、QK212和0912组,中熟硬质品种808、LX1和168组,808、L18和868的杂交子代品种JX15和JX3组,JX15和JX3的杂交子代品种JXB5和JXB15组,0912和JXB5的杂交子代品种E14和E36组。群体结构和主成分分析显示香菇种质资源可分为4个亚群,第一类为RX11、QK212和0912及其杂交子代品种E14和E36;第二类为主栽品种LX1、168、808及其杂交子代JX15、JX3,遗传信息或遗传背景非常接近;第三类为L18、868及其经过多次遗传改良的优质杂交菌株JXB5和JXB15,处于栽培品种和野生菌株的过渡状态,并且偏向于栽培品种;第四类为野生菌株YX5和YX6,与栽培菌株区分较为明显。明确了香菇菌株之间的遗传差异,为后续杂交育种的亲本选择和杂交组合配对奠定了基础。

  • 赵志鑫, 刘宁宁, 徐海风, 王亚琪, 傅蒙蒙, 李曙光, 余希文
    摘要 ( ) HTML ( ) PDF ( ) 可视化 收藏

    涝害胁迫严重影响大豆生产,为探讨涝害胁迫对大豆生长发育的影响,解析其响应机制,以淮北地区种植的4个大豆种质为试验材料,通过模拟三叶期涝害处理,结合产量、生理指标和转录组学分析探究大豆耐涝机制。研究表明,涝害胁迫显著降低涝害敏感品种徐豆18的干物质积累和氮吸收效率,单株产量损失30.23%,而耐涝品种淮豆13单株产量只损失16.77%,通过稳定根系氮吸收和维持根系干物质积累表现出较强适应性。转录本测定结果表明,涝害胁迫后耐涝品种淮豆13差异表达基因显著富集于次生代谢产物的生物合成、光合系统和抗氧化相关通路;而涝害敏感型徐豆18差异表达基因主要富集于激素转导、光合作用、过氧化物酶体等相关通路等。共鉴定到148个在耐涝与敏感品种间存在显著表达差异的涝害胁迫响应基因(DEGs),主要富集在光合作用、次生代谢物和脂肪酸代谢途径,转录因子包含AP2/ERF-ERF、C3H、ARR-B、NAC、WRKY等,综上筛选到次生代谢途径中可能存在与耐涝特性相关的转录因子或基因。

  • 李亚青, 张楠, 彭义峰, 张士昌, 何明琦, 史占良, 李孟军
    摘要 ( ) HTML ( ) PDF ( ) 可视化 收藏

    为了从转录水平阐明小麦品质调控的分子机制,通过对石麦15籽粒进行60Co-γ辐射诱变获得了2个诱变品系(A94和A261),对石麦15、A94和A261开花后第7,14,21,28天的发育籽粒进行了转录组测序,同时测定了其面粉的吸水率、形成时间、稳定时间、弱化度和粉质质量指数。结果表明,2个诱变品系的粉质参数均优于石麦15。24个发育籽粒样品经转录组测序,数据过滤和注释后,共得到26 714个基因。与石麦15相比,A94在4个时间点分别有1 042,258,301,366个差异表达基因(DEGs),A261分别有 2 178,248,117,959个差异表达基因。KEGG富集结果表明,DEGs主要参与淀粉和蔗糖代谢通路和内质网蛋白加工;GO富集显示,DEGs主要参与了糖原生物合成过程、造粉体等生物学过程。通过对这些通路和生物学过程中的差异基因分析,推测2个诱变品系品质提高的原因包括灌浆早期蔗糖和淀粉合成与代谢相关基因上调、中后期错误折叠蛋白的降解、蛋白和淀粉积累调控基因的差异表达等。

  • 陈英达, 贾伟嵘, 孙浩, 潘玉朋, 张丽娟, 徐蒙, 刘振宁, 张宁
    摘要 ( ) HTML ( ) PDF ( ) 可视化 收藏

    为探究薄皮甜瓜果形的遗传机制,以薄皮甜瓜细长形自交系M125和近圆形自交系M30为亲本构建六世代遗传群体,利用主基因+多基因混合遗传模型分析法对果实纵径、横径及果形指数的遗传规律进行分析。结果显示,2021-2023年甜瓜果实纵径与果形指数具有极显著正相关性且相关系数较高。3个年份甜瓜果实纵径、横径和果形指数最适遗传模型均为MX2-ADI-ADI,即2对加性-显性-上位性主基因+加性-显性-上位性多基因。控制果实纵径、横径和果形指数的2对主基因加性效应值在3个年份间相等且为正值(da=db>0),具有增效作用。2021,2023年控制果实纵径的第1对主基因显性效应值的绝对值显著高于第2对主基因,而2022年第2对主基因显性效应值略高于第1对主基因;控制果实横径的2对主基因显性效应值在不同年份差异较小且均为负值,表明主基因显性效应均对果实横径起负向作用;控制果形指数的第1对主基因显性效应值的绝对值大于第2对主基因,说明第1对主基因在显性效应中起主导作用。3个年份中果实纵径主基因在F2分离世代的遗传率分别为81.51%,72.16%,80.77%;横径主基因在F2分离世代的遗传率分别为77.88%,69.94%,65.90%;果形指数主基因在F2分离世代的遗传率分别为80.41%,70.81%,82.49%。薄皮甜瓜3个果形性状的遗传表现为数量性状的遗传特征,F2主基因遗传率较高,因此,对薄皮甜瓜果形相关性状宜在早期世代进行选择。

  • 吉夏洁, 雷雅坤, 刘宁, 孙丽敏, 胡景辉
    摘要 ( ) HTML ( ) PDF ( ) 可视化 收藏

    小麦作为全球主要粮食作物之一,其生长发育、产量及品质常受非生物胁迫制约。为应对非生物胁迫,小麦进化出信号感知、信号传导及基因表达调控等一系列响应机制维持细胞稳态、保护生物大分子功能。干旱胁迫会导致小麦渗透调节物质与抗氧化物质积累、光合速率下降及形态结构改变,其分子机制主要包括活性氧(ROS)信号、激素信号及基因表达调控等途径。盐碱胁迫则会抑制种子萌发与幼苗生长,造成光合作用受阻、渗透调节失衡、离子平衡紊乱及膜脂氧化;小麦可通过激活盐超敏感(SOS)信号通路、钙离子信号、激素信号及基因表达调控来增强耐盐性。极端温度胁迫会抑制光合作用、引发膜脂氧化并促使渗透调节物质积累,其调控机制主要涉及激素信号、转录激活及表观遗传调控。本研究综述了小麦应对干旱、盐碱及极端温度胁迫的响应机制,并展望未来研究方向:聚焦多胁迫交叉互作机制,挖掘复合胁迫响应基因;将抗逆性状整合到高产优质遗传背景中,实现理想株型与抗逆性的协同改良;推动生物技术与常规育种方法深度融合,提升育种效率。旨在为小麦非生物胁迫抗性遗传改良提供理论支撑与技术参考。

  • 甄军波, 刘琳琳, 刘迪, 迟吉娜
    摘要 ( ) HTML ( ) PDF ( ) 可视化 收藏

    bHLH(Basic helix-loop-helix)转录因子家族是植物中广泛存在的超基因家族,能结合靶基因启动子上的顺式作用元件,从而广泛参与植物生长发育、次生代谢调控、信号转导和胁迫应答等各种生理生化过程。棉花作为世界上最重要的经济作物之一,枯/黄萎病、低温、高温、盐碱、干旱和重金属等胁迫严重影响棉花产量和纤维品质。同时,随着植棉效益的不断下降,棉籽和次生代谢物等副产品的高值化利用对提高棉花综合利用价值更具有关键意义。本研究对bHLH转录因子在棉花纤维、花药、色素腺体等组织器官发育及体细胞胚胎发生、株型调控、生物/非生物胁迫应答等生命活动中功能的研究进展进行了总结,并对深入解析bHLH转录因子生物学功能,提高棉籽油、棉籽蛋白、棉酚、花青素、棉籽维生素、花蜜等棉花副产品利用价值的应用前景进行了展望,这将为深入阐明bHLH转录因子在棉花生长发育等过程中的功能以及提升棉副产品的综合利用价值提供参考。

  • 耕作栽培·生理生化

  • 张丽华, 翟立超, 吕丽华, 郑孟静, 董志强, 姚艳荣, 赵颖佳, 张经廷
    摘要 ( ) HTML ( ) PDF ( ) 可视化 收藏

    为明确不同类型玉米品种青贮产量对种植模式的反应,以苍郁338(CY338,稀植品种)和农大372(ND372,耐密品种)为试验材料,于 2023,2024 年设置常规种植模式(CT)、1∶1∶2模式(1∶1∶2)、双株模式(DP)和40+80模式(40+80)共计4个模式在大田环境下开展试验。结果表明:生育期内玉米植株、单穗干质量(干产)逐渐增加,鲜质量(鲜产)逐渐下降,不同模式对玉米干鲜质量及产量影响差异较大,其中干鲜质量表现为CT>40+80>1∶1∶2>DP,而采用DP模式和1∶1∶2模式植株产量显著高于其他模式,全穗产量年度间差异较大,CT模式(2023)和DP模式(2024)下的全穗产量最高,1∶1∶2模式下次之。品种间单株、单穗干鲜质量以CY338显著高于ND372,而产量反之,年度变化基本一致。两品种的植株和单穗干鲜质量对种植模式的反应均表现为CT模式最高,DP模式最低。其他模式下,除了2023年ND372植株干鲜质量以外,品种干鲜质量均表现为40+80模式高于1∶1∶2模式。而品种的产量对种植模式的反应与干鲜质量差异较大,40+80模式不利于2个品种植株及全穗高产,采用DP模式和1∶1∶2模式植株产量高于其他模式,且除了降雨较多的2023年ND372以外,试验年度内两品种均以DP模式最高;2个品种的全穗产量除了降雨较少的2024年CY338以DP模式最高,1∶1∶2模式次之以外,其他年份及品种的最高产量均以CT模式最高。因此,种植模式改变了品种的植株及穗部性状,选择具有较高耐密性玉米品种可实现植株与全穗青贮产量的提高,以植株青贮为主要收获目标前提下采用DP模式可实现产量的大幅度提升(多雨年耐密品种选择1∶1∶2模式),以全穗青贮为主要收获目标时采用CT模式(少雨年份稀植品种采用DP模式)可获得较高的收获效益。

  • 韩清, 郭子糠, 王罕博, 陈文彬, 王海叶, 顾宝群, 张大胜, 焦艳平, 王铁强
    摘要 ( ) HTML ( ) PDF ( ) 可视化 收藏

    研究咸淡混合水喷灌对夏玉米生长发育及产量的影响,对缓解淡水资源短缺,促进非常规水资源利用,保障夏玉米生产具有重要意义。在河北省黑龙港流域中部平原区开展连续2 a的田间试验,揭示淡水喷灌、2 g/L咸淡混合水喷灌及3 g/L咸淡混合水喷灌对夏玉米根系分布、光合特性及产量的影响。结果表明:2 a 2 g/L咸淡混合水喷灌0~60 cm土层全生育期平均根干质量密度较淡水喷灌降低了7%~9%,但差异不显著,而3 g/L喷灌显著降低了19%~26%。相比于淡水喷灌,2 a 2,3 g/L咸淡混合水喷灌对叶片光合特性均有不利影响,尤其是3 g/L咸淡混合水喷灌,其净光合速率、气孔导度和光能利用效率分别显著降低了29%~37%,40%~49%和29%~35%,严重影响叶片光合能力。2020年2 g/L咸淡混合水喷灌叶面积指数较淡水喷灌降低了15%,但差异不显著,3 g/L咸淡混合水喷灌叶面积指数显著降低了28%;2021年,全生育期内不同处理间的夏玉米叶面积指数无显著差异。对于株高,2 a全生育期不同处理间均无显著差异。2 g/L咸淡混合水喷灌对2 a夏玉米产量均无显著影响,3 g/L咸淡混合水喷灌2020年的夏玉米产量显著降低了9%。不同处理间的夏玉米穗数、穗粒数及百粒质量均无显著差异。综上所述,咸淡混合水喷灌矿化度不超过2 g/L可以保障该地区夏玉米正常生长发育及产量供应。

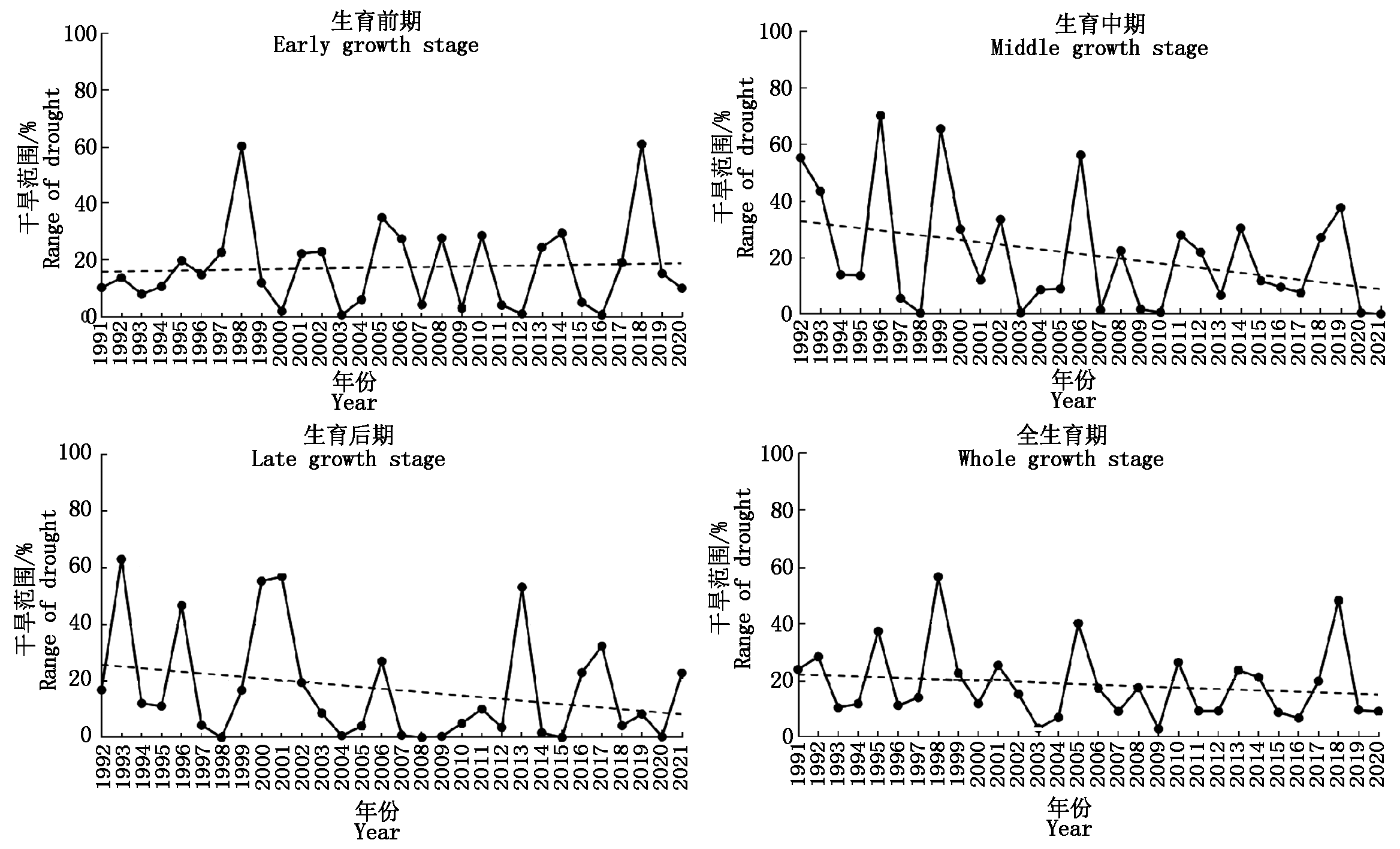
  • 高泽田, 董航宇, 范俊红, 代立芹, 冯雪, 李文晴
    摘要 ( ) HTML ( ) PDF ( ) 可视化 收藏

    旨为研究河北省冬小麦气象干旱的时空分布特征,利用河北省冬小麦种植区域119个国家气象站1991-2021年冬小麦生育期内的气象观测资料,根据《气象干旱等级》国家标准(GB/T 20481-2017)计算气象干旱综合指数(MCI),分析了河北省冬小麦近30年干旱时空分布特征。结果表明:河北省冬小麦种植区随着干旱等级从轻旱到特旱,干旱发生频率也呈阶梯式逐步下降。河北省冬小麦不同生育阶段轻旱发生频率平均值为22.1%~22.5%;中旱发生频率平均值为11.7%~14.5%;重旱发生频率平均值为3.6%~5.5%;特旱发生频率平均值为0.4%~1.0%。全生育期中旱及以上干旱发生频率相对偏高的地区主要在衡水大部、沧州西部和南部、邢台东部、邯郸东部,其发生频率均在20.25%以上。1991-2021年河北省冬小麦生育中期和生育后期的干旱强度和干旱范围均有明显减弱趋势。

  • 帅星航, 曹磊, 张玲, 彭小爱, 刘童, 王升星, 朱玉磊
    摘要 ( ) HTML ( ) PDF ( ) 可视化 收藏

    旨在评估黄淮麦区20个推广小麦品种在自然老化条件下的耐贮性,并对其进行分类,以期为耐贮性小麦品种的培育与筛选提供理论依据。试验设置了12,24个月的自然老化处理,以收获后3个月的种子为对照,测定种子活力、种皮特性(颜色和细胞膜完整性)及生理生化指标(可溶性糖、谷蛋白、淀粉含量、抗氧化酶活性和丙二醛含量)的变化。结果表明,随着老化时间的延长,所有品种的种子活力均显著下降,发芽率和发芽势在12个月后分别下降2.17~10.79百分点和2.80~23.39百分点,24个月后下降幅度进一步加大至15.95~25.88百分点和14.93~41.44百分点。种皮颜色的色调、饱和度和强度均下降,而电导率上升,表明种皮细胞膜逐渐破损。生理生化指标中,除丙二醛外,可溶性糖、蛋白质、淀粉含量及抗氧化酶活性均呈下降趋势,24个月老化后的下降幅度大于12个月,其中总淀粉含量下降最为显著,12,24个月后分别下降6.43~32.13百分点和21.02~44.95百分点。基于发芽率、种皮颜色、电导率、可溶性糖和抗氧化酶活性等指标,将20个小麦品种分为耐贮型、中等耐贮型和不耐贮型,其中安农0711、洛旱19和新麦26表现出较强的耐贮性。研究结果为耐贮性小麦品种的选育提供了亲本材料、评价指标和理论参考。

  • 赵晋锋, 余爱丽, 杜艳伟, 王高鸿, 张鹏
    摘要 ( ) HTML ( ) PDF ( ) 可视化 收藏

    灌浆期干旱会严重影响谷子植株后期生长发育和籽粒的形态建成、产量和品质。为解析灌浆期干旱对谷子后期生长发育以及籽粒的影响,以及为谷子淀粉调控分子机制对干旱胁迫的响应提供理论研究基础,以晋谷21号为材料,研究了灌浆期干旱胁迫对谷子田间农艺性状和籽粒品质的影响,同时用荧光实时定量PCR分析了淀粉合成途中关键基因SiAGPase1(葡萄糖焦磷酸化酶基因)和SiSSS1(淀粉合成酶基因)对干旱的响应情况。结果表明,谷子许多农艺性状受灌浆期干旱胁迫的显著影响,包括单株鲜质量、根鲜质量、单穗鲜质量、单穗质量、穗粒质量、千粒质量、主茎直径、穗下节间长度以及叶绿素含量、结实率、穗码密度等性状。品质分析表明,籽粒的峰值黏度、最终黏度以及脂肪、粗蛋白含量在干旱胁迫下会明显下降,胁迫越严重,降低程度越大。基因表达分析表明,SiAGPase1SiSSS1基因在灌浆期受到干旱胁迫时表达量急剧变化,揭示SiAGPase1SiSSS1在干旱胁迫下调控植物体内淀粉分解与籽粒中淀粉积累的平衡过程中发挥积极作用以适应植物对干旱胁迫响应。

  • 耿雷跃, 邹拓, 王硕, 郑振宇, 姚玉涛, 杜秋红, 刘双海, 张启星, 张薇, 杜琪
    摘要 ( ) HTML ( ) PDF ( ) 可视化 收藏

    滨稻8号、滨稻10号和滨稻18是河北省农林科学院滨海农业研究所最新选育的耐逆高产系列水稻新品种,均展现弯穗大粒叶下禾的株型特征,在高产栽培条件下产量均超12.5 t/hm2。以滨稻8号、滨稻10号、滨稻18为材料,与其亲本津原89、垦育60及对照盐丰47比较,分析产量构成、干物质积累及光合特性,解析其高产形成机理。结果表明:滨稻品种平均产量12.61~13.06 t/hm2,平均较对照(盐丰47)增产15.51%,地上干物质积累量19.74~20.56 t/hm2,显著高于对照16.45%;产量库容较双亲及对照提升14.5%~15.2%,综合父本多穗与母本大粒特性,千粒质量28~30 g,较对照高16.57%。抽穗后滨稻品种叶面积指数“稳升缓降”,光合势356.83~378.58 (m2·d)/m2,较盐丰47高50.17%,蜡熟期总叶绿素含量高49.42%,净同化率2.62~2.78 g/(m2·d),保障生育后期物质生产。茎鞘非结构性碳水化合物表观转移率39.26%~43.24%,灌浆前中期高效输出充实库容,结实率超93%。综上,滨稻品种通过“大库容+强源供应+流畅转运”协同实现超高产,为华北粳稻高产育种提供理论支撑。

  • 戎红, 施祖荣, 马雪涵
    摘要 ( ) HTML ( ) PDF ( ) 可视化 收藏

    为评估羧基化多壁碳纳米管(MWCNTs-COOH)与铅(Pb)镉(Cd)复合污染的生态风险提供科学依据,采用水培法,探讨了不同浓度MWCNTs-COOH(2.5,5.0,10.0 mg/L)单一及其与5 μmol/L Cd+20 μmol/L Pb(Cd+Pb)复合污染对水稻苗碳氮代谢若干指标的影响。结果显示,2.5 mg/L MWCNTs-COOH提高净光合速率(Pn)以及叶绿素、可溶性糖、淀粉、游离氨基酸和可溶性蛋白含量,同时增加硝酸还原酶(NR)、谷氨酰胺合成酶(GS)和谷氨酸合成酶(GOGAT)活性,但伴随着谷氨酸脱氢酶(GDH)活性显著降低。而10.0 mg/L MWCNTs-COOH明显降低水稻根长、茎长、Pn以及叶绿素、可溶性糖和淀粉含量,同时抑制GS、GOGAT和GDH活性,但提高了NR活性。复合处理后,与Cd+Pb处理组相比,2.5 mg/L MWCNTs-COOH复合组根长、茎长、净光合速率、叶绿素含量、可溶性糖含量、淀粉含量、GS和GOGAT活性等变化均不显著,而NR和GDH活性显著升高;10.0 mg/L MWCNTs-COOH复合组除NR活性显著升高外,以上其他指标较Cd+Pb处理组均显著下降。结果表明,低浓度MWCNTs-COOH促进水稻碳氮代谢,而高浓度MWCNTs-COOH抑制水稻碳氮代谢。复合处理后,低浓度MWCNTs-COOH与Cd+Pb复合产生协同作用,促进水稻氮代谢,但对碳代谢影响不明显;高浓度MWCNTs-COOH与Cd+Pb复合产生拮抗作用,减少光合产物的生成,显著抑制水稻碳氮代谢。此外,MWCNTs-COOH单一或与Cd+Pb复合导致游离氨基酸和可溶性蛋白含量的升高,有助于提高水稻苗抵御逆境胁迫的能力。

  • 徐少南, 李莹, 叶林, 曹凯, 吴翠南
    摘要 ( ) HTML ( ) PDF ( ) 可视化 收藏

    为探明人工光源植物工厂中不同光质对番茄幼苗生长、光合特性及抗氧化酶活性的影响,在光强为200 μmol/(m2·s)的条件下,以蓝光LED为对照,在蓝光的基础上分别添加光强一致的绿光、红光、远红光和紫外线,探究不同光质组合处理下番茄幼苗的生长、光合以及抗氧化系统等指标的变化。结果表明,与对照蓝光处理相比,蓝光+远红光处理的番茄幼苗株高显著增加了34.54%。蓝光+红光处理的番茄幼苗的茎粗以及干鲜质量与对照相比均显著提高,分别提高了39.27%,25.58%,22.20%。蓝光+绿光处理下的番茄植株气孔导度(Gs)、胞间CO2浓度均高于其他处理。蓝光+红光处理下叶片的PS Ⅱ有效光化学量子产量、PS Ⅱ实际光化学量子产量、qP光化学猝灭系数均显著最高,比对照分别提高了4.30%,0.97%,1.87%。此外,蓝光+绿光、蓝光+红光处理显著提高植株的抗氧化酶活性,同时显著降低植株的丙二醛、活性氧自由基和过氧化氢含量。其中,蓝光+红光处理下的番茄幼苗丙二醛含量与对照相比显著下降了50.64%,而超氧化物歧化酶、过氧化物酶、抗坏血酸过氧化物酶活性则显著上升了15.44%,25.00%,21.65%。综上所述,蓝光+红光照射不仅有利于番茄幼苗壮苗培育,而且有利于提高叶片PS Ⅱ活性,进而提高光合性能,同时蓝光+红光还可以使番茄植株维持较高的抗氧化酶水平,提高番茄植株的抗氧化能力。

  • 滕文丽, 李宁, 武占会, 刘明池, 王丽萍, 刘宁
    摘要 ( ) HTML ( ) PDF ( ) 可视化 收藏

    为了探究盐胁迫对设施黄瓜生长发育及品质的影响,2023-2024年度在北京市农林科学院蔬菜研究中心连栋玻璃温室内,以中农126号黄瓜为试验材料,在开花期开始进行盐处理,设置在营养液中添加0(对照),25,50,100 mmol/L NaCl共4个处理,分析不同浓度NaCl处理对设施黄瓜生长发育、光合特性、抗氧化酶活性、果实品质及产量的影响。结果表明:随着NaCl浓度的升高,黄瓜株高降低,茎粗差异不显著,叶面积减小;叶片光合色素含量和净光合速率(Pn)、气孔导度(Gs)、蒸腾速率(Tr)、最大光化学效率(Fv/Fm)、光化学猝灭系数(qP)逐渐降低;胞间CO2浓度(Ci)逐渐升高;非光化学猝灭系数(NPQ)则呈先增后降的趋势,在T2处理下最高。超氧化物歧化酶(SOD)、过氧化物酶(POD)、过氧化氢酶(CAT)活性均呈现先增加后降低趋势,除SOD外,POD、CAT活性均在25 mmol/L NaCl浓度处理下最高,与CK相比,分别提高38.73%和95.18%;H2O2含量逐渐升高。随着NaCl浓度增加,瓜长缩短且瓜头部变尖,果实畸形率有所增加。维生素C含量呈先增后减的变化趋势,且在T1处理下表现最好,显著优于对照组。可溶性固形物含量在各处理间无显著差异;盐处理致使黄瓜产量显著降低,较之对照,下降38.89%~81.35%。基于产量与品质的综合评估,建议中农126号黄瓜采用25 mmol/L NaCl处理,可显著改善果实品质。后续研究将着重优化栽培技术,在保障品质的同时提高植株耐盐性,实现产量提升,为优质黄瓜生产提供技术支持。

  • 冉昪, 张胜军, 唐式敏, 田芳, 董世磊, 朱玲, 张学超
    摘要 ( ) HTML ( ) PDF ( ) 可视化 收藏

    探究红肉苹果果实成熟时及采后贮藏期间抗氧化物活性能力大小及变化趋势,为新疆野苹果资源的开发利用及功能型苹果选育提供参考依据。以华硕苹果为对照,研究4份红肉苹果资源果实成熟时总酚、总黄酮的含量及自由基清除力,研究贮藏期间相关抗氧化酶活性的变化趋势。结果表明,4份红肉苹果资源果实的总酚、总黄酮含量分别为1.42~3.12 mg/g,19.36~64.81 μg/g,含量显著高于对照华硕,其中克极显著高于华硕;自由基清除能力均高于对照华硕但差异不显著;供试样品的总酚与总黄酮间存在极显著正相关关系,且其总酚、总黄酮分别与二铵盐清除力间存在极显著正相关关系;抗氧化物酶类均呈波动式变化趋势,在整个贮藏期克的多酚氧化酶、超氧化物歧化酶、过氧化氢酶活性均高于其他。克的抗氧化能力较强,可作为功能型苹果亲本材料用于选育抗氧化性较高的后代,实现新疆野苹果种质资源的开发利用。

  • 王敏, 韩守安, 刘旭鹏, 阿地里太·铁力克, 艾尔买克·才卡斯木, 朱学慧, 张雯, 钟海霞, 张付春, 潘明启
    摘要 ( ) HTML ( ) PDF ( ) 可视化 收藏

    为研究果实转色期植物生长调节剂处理对新疆自育品种葡萄果实品质及果实裂果特性的影响。以新疆葡萄瓜果所选育的优良鲜食葡萄品种新郁、新雅为试材,喷施 5 mg/L GA3+5 mg/L 6-BA,设置转色期及每隔14 d喷施1次(T1)、2次(T2)、3次(T3)3个处理,通过对葡萄果实品质基础指标及裂果率测定,筛选出最佳喷施方案;使用ELISA试剂盒测定葡萄果皮细胞壁组成物质(果胶、原果胶、纤维素、半纤维素)的含量以及PG、PEP、PL、CE等关键酶活性,实时荧光定量PCR技术检测PGPEPPLCE基因表达量的变化。结果显示,T3处理下,新郁、新雅2个品种果糖、葡萄糖组分均显著增加,新郁酒石酸、苹果酸含量显著降低,固酸比显著提升,裂果率分别降低40.7,24.0百分点;该处理下转色后期至成熟期与对照相比,PG、PEP、PL、CE代谢相关酶活性降低,对应相关基因表达量也下降,果胶、原果胶、纤维素、半纤维素细胞壁组分物质含量增加,从而影响果实裂果率。综上,转色后连续3次喷施GA3+6-BA处理果实品质提升,转色后期通过负调控PGPL基因的表达,降低了PG、PME、PL活性,增加了原果胶含量;转色后期及成熟期负调控CE基因的表达,降低CE活性,增加半纤维素含量;原果胶及半纤维素含量的增加,稳定了细胞壁结构,增强了果皮机械性能,降低裂果率。

  • 许文娣, 单守明, 张稳稳, 李萍
    摘要 ( ) HTML ( ) PDF ( ) 可视化 收藏

    为了探明不同采收期酿酒葡萄果实和葡萄酒中酚类物质的差异,以宁夏贺兰山东麓产区3种成熟度(23,25,27 °Brix)为采收期对北玫葡萄果实进行采收并酿造葡萄酒,测定果实与葡萄酒基本理化指标和酚类物质含量,并对23,25°Brix 2个成熟度果实进行转录组测序分析。结果表明,随采收时间后移,北玫葡萄果粒百粒质量与可滴定酸显著递减,而可溶性总糖、单宁、花色苷、总酚质量浓度及糖酸比显著递增,各指标间差异均达显著水平;葡萄酒的酒精度、总酚和单宁含量也随采收期延长而显著升高,可滴定酸、挥发酸和花色苷含量变化不大;葡萄果实和葡萄酒中酚酸、黄酮醇含量随采收期延长整体呈升高趋势,黄烷醇含量波动变化,是主要的酚类物质,在T2和W2时达到最大值,对转录组数据进行差异表达基因分析得到1 316个DEGs,其中598个上调,718个下调;KEGG通路分析得到DEGs主要富集的4个与酚类物质合成相关通路,分别为黄酮类化合物生物合成、苯丙氨酸代谢、苯丙烷类生物合成和黄酮与黄酮醇生物合成,其中PAL和CHS是关键的DEGs。综上,随着采收期延长,葡萄果实和葡萄酒品质提高,酚类物质含量增加,PAL和CHS上调表达,为酿造不同类型葡萄酒的原料选择和酚类物质合成相关基因的挖掘提供一定理论依据和基础。

  • 路鹏, 冯佳, 李莉, 韩亚帆, 杨梦佳, 杨莉, 杨雷
    摘要 ( ) HTML ( ) PDF ( ) 可视化 收藏

    通过研究富氢水(H)和普通水(CK)浇灌生长的草莓品质及抗氧化能力,揭示富氢水对提升草莓品质,延长草莓保鲜期的影响作用,为有效减少化肥农药的使用,提高草莓口感品质和食用安全性提供合理依据。以冀九和玉珠草莓为材料,采用富氢水和自来水分别浇灌草莓根部,通过对果实品质指标可溶性固形物、可滴定酸、果糖、葡萄糖、蔗糖、维生素C含量及保护酶超氧化物歧化酶(SOD)和过氧化氢酶(CAT)活性进行测定,并分别对根系、叶片的形态特征及叶片的叶绿素含量及光合速率进行测定。结果表明,富氢水处理的草莓果实可溶性固形物、可滴定酸、蔗糖、维生素C含量显著高于普通水处理,且随机森林分析显示,可滴定酸、蔗糖和维生素C是主要影响草莓可溶性固形物的因子。富氢水处理的草莓根系的长、体积、表面积、直径及根尖数量和叶片的长、宽和叶面积及叶绿素和光合速率显著高于普通水处理。25 ℃储存条件下草莓的CAT和SOD活性显著高于4 ℃,且富氢水处理的草莓酶活性显著高于普通水处理。随着草莓储藏时间的延长,CAT活性呈现先升高后降低的趋势,并在第3天最高,SOD活性随着贮藏时间的延长无显著变化。以上结果说明,富氢水可提升草莓口感和品质,延长草莓的保鲜期及货架期,达到提质增效的目的。

  • 孟静柔, 陈菊, 郭艳超, 李晓奇, 滕仁艳, 侯宇航, 李永伟
    摘要 ( ) HTML ( ) PDF ( ) 可视化 收藏

    为探究NaCl胁迫下切花芍药的生理生化特性,以切花芍药品种秀兰·邓波尔开花级数为一级的花枝为试验材料,采用水培的方法,用不同浓度NaCl(0,0.2%,0.4%,0.6%)溶液处理,观测花枝的表型变化,用DAB、NBT染色和测定相应的生理生化反应,了解切花芍药秀兰耐盐潜力,探究切花芍药的耐盐机理。结果表明:切花芍药秀兰在0.2%轻度盐胁迫时枝条表型无明显变化,0.4%盐胁迫叶片开始出现轻微黄化卷曲现象,0.6%盐胁迫下盐害症状更加明显,叶片卷曲皱缩。盐胁迫下芍药叶片含水量,叶绿素含量均随着盐浓度的升高显著下降;电解质渗透率,脯氨酸含量显著上升;高浓度盐胁迫导致芍药叶片活性氧($\mathrm{O}^{\bar{.}}_{2}$和 H2O2)积累显著,多种抗氧化酶活性显著上调。综上所述,0.2%盐胁迫对切花芍药秀兰影响较小,但0.4%及以上的盐浓度超出秀兰的耐受范围;切花芍药秀兰主要通过增加渗透调节物质和提高抗氧化酶的含量来应对盐胁迫。

  • 资源环境·植物保护

  • 王变银, 闫振兴, 柳斌辉, 刘博, 陈朝阳, 刘亚洁, 张文英
    摘要 ( ) HTML ( ) PDF ( ) 可视化 收藏

    为了应对河北省低平原区强筋小麦生产中面临水资源短缺与氮肥过量问题,研究节水减氮栽培模式对强筋小麦籽粒产量和品质的影响并进行评价,为该区强筋小麦的育种和栽培管理提供参考。于2016-2018年在沧州开展田间试验,以常规处理(CK:灌水1 500 m3/hm2,施氮240 kg/hm2)为对照,设置节水(W1:750 m3/hm2;W0:0 m3/hm2)和减氮(N-:120 kg/hm2;N0:0 kg/hm2)2组试验,分析13个强筋小麦品种的产量及品质响应。结果表明,节水试验,处理W1和W0较CK分别显著减产20.8%,38.0%,W0较W1显著减产21.6%,3个供试品种表现出较强的抗旱节水特性;处理W1使面团稳定时间显著延长了8.25 min,而W0导致蛋白质含量显著降低了1.0百分点,面粉吸水率显著下降了2.25百分点。减氮处理N-较CK减产3.7%但氮肥吸收利用效率显著提高了9.80百分点,处理N0较CK和N-分别显著减产15.8%,12.6%;处理N-面团稳定时间和拉伸面积分别提升了0.6 min,0.35 cm2,处理N0蛋白质含量显著降低了0.8 百分点,其余品质指标均有降低。主成分分析显示,W1处理品质综合得分最优(W1>CK>W0),减氮处理中CK>N->N0,师栾02-1、藁优5218、藁优5766和藁优2018在各处理中品质表现稳定,可作为优异育种材料。结论表明,在河北低平原区,适度水分胁迫(W1)虽减产但改善部分品质性状;氮肥减半(N-)可维持产量稳定并显著提高氮肥吸收利用效率且不影响品质。强筋小麦产量与品质间、不同品质指标间对水氮调控的响应均存在异步性,在品种选育和栽培管理中通过多目标协同优化实现产量与品质的平衡提升。

  • 刘丽, 张微, 徐洪岩, 张明爽, 王若丁, 钱春荣
    摘要 ( ) HTML ( ) PDF ( ) 可视化 收藏

    为研究蚯蚓粪在大豆种植过程中用于化肥减施的部分替代,探究蚯蚓粪和化肥不同配施比例对大豆产量和品质的影响,通过对大豆农艺性状、产量性状、品质性状和土壤指标的统计和分析,筛选出适宜大豆栽培的蚯蚓粪和化肥配施比例。结果表明,与未施肥料相比,单施蚯蚓粪、单施化肥及蚯蚓粪和化肥不同比例的配施均能促进大豆的生长及营养吸收。以T1处理的促进效果最为显著。T1(80%化肥+25%蚯蚓粪)与CK0(未施肥)相比,植株株高、植株节数、单株籽粒质量、单株籽粒数、百粒质量和单株荚数均显著增加,与CK1(100%施用化肥)相比,植株株高、植株节数、单株籽粒质量、单株籽粒数和单株荚数分别增加5.84%,3.23%,17.10%,13.48%,20.04%。T1和T4处理产量在0.01和0.05水平均显著高于CK0(未施肥)处理,与CK1(100%化肥)相比,产量分别增加9.89%,22.67%。T1和T4处理与CK0(未施肥)相比,蛋白质含量分别增加2.59,3.31百分点,蛋脂肪总量分别增加1.55,1.99百分点;与CK1(100%施用化肥)相比,蛋白质含量分别增加2.34,3.06百分点,蛋脂总量分别增加1.38,1.82百分点。T4(化肥20%+100%蚯蚓粪)土壤容重为0.90 g/cm3,是试验处理的最低值。T1和T4的土壤容重分别较CK1(100%化肥)提高3.88%,12.62%。综上所述,T1(80%化肥+25%蚯蚓粪)和T4(化肥20%+100%蚯蚓粪)配施方案均能综合提升效果最为显著,综合考虑蚯蚓粪成本等因素,建议在大豆生产中选择蚯蚓粪和化肥配施比例为180 kg/hm2化肥(二铵和尿素为3∶1)+5 625 kg/hm2蚯蚓粪。

  • 王小龙, 史祥宾, 冀晓昊, 李银萍, 刘凤之, 王海波
    摘要 ( ) HTML ( ) PDF ( ) 可视化 收藏

    旨在优化优质葡萄生产的肥料施用量和配施比例,通过采用L16(45)非完全正交试验设计,研究了不同氮(N)、磷(P)、钾(K)、钙(Ca)和镁(Mg)配施处理对阳光玫瑰葡萄的果穗长度、纵径、横径、果形指数、单穗质量、单粒质量等外在品质,L*、a*、b*、C、色泽指数等色泽指标,可溶性固形物、果实硬度、可滴定酸、维生素C等内在品质指标的影响。果实品质综合评价结果表明,T10处理对横径、单穗质量、a*和色泽指数提高作用较强,其中T10处理的单穗质量最大,为844.3 g,除T11和T12处理外,较其他处理显著提高了10.5%(T15)~55.8%(T4)。T1处理对纵径提高作用较强,其纵径最大,为31.27 mm。T16处理对可滴定酸、维生素C和果实硬度提高作用较强,其中T16处理果实硬度最高,为4.93 N。基于果实综合品质,其理论最佳的N、P、K、Ca和Mg配施配方为N3P3K4Ca1Mg1,即每生产2 000 kg果实时的N、P2O5、K2O、CaO和MgO最佳用量分别为6.8,6.3,14.2,0,0 kg。在生产实践中,应根据土壤肥力状况,确定最优施肥方案。

  • 孙敬国, 刘艺凝, 刘爱辉, 马俊峰, 李浩, 田辉文, 陈涛, 柴利广, 孙玉晓, 吴勇, 孙学成
    摘要 ( ) HTML ( ) PDF ( ) 可视化 收藏

    为明确海藻糖醇、解磷微生物和微量元素配合施用对烤烟产量品质的协同效应,以云烟87为供试材料开展田间试验,设置对照(S1),海藻糖醇(S2),海藻糖醇+复合解磷菌(S3),海藻糖醇+复合解磷菌+复合微量元素(S4)共4个处理,探究不同施肥处理对烤烟农艺性状、常规化学成分及香气物质的影响。结果表明,与S1相比,S3、S4均可改善烤烟有效叶数、叶宽等农艺性状,S4处理更有助于协调烤后烟叶的化学成分,总糖、总氮及烟碱含量分别提高了12.18%,70.00%,20.30%;增加烟叶类胡萝卜素类、苯丙氨酸类及棕色化反应物等香气物质含量。综合指数法分析结果表明,S1-S4处理的综合指数分别为21.06,23.22,24.66,27.08,其综合指数排序为S4>S3>S2>S1,得出海藻糖醇配施微量元素与微生物菌剂处理下的烤烟综合表现最优,说明海藻糖醇、解磷菌、复合微量元素之间协同增效作用明显,可作为烟叶微量元素与微生物专用肥的优选配方。

  • 王怀鹏, 姜辉, 孙继英, 李明, 尹雪巍, 张金鹏, 张巩亮, 邱广伟
    摘要 ( ) HTML ( ) PDF ( ) 可视化 收藏

    鉴于松嫩平原西部半干旱区黑土地退化严重、部分地区春季无法按时播种等背景条件下,为明确春播期土壤相关性状与玉米生长发育的作用机制,阐明针对不同土壤特性下作物适时播种的适应性规律,加强东北黑土区土壤冻融循环探究应用,以及为本气候区作物适时春播提供切实有效的理论依据和实践参考。基于黑龙江省农业科学院克山分院土壤质量长期定位监测试验地,在中厚黑土生态区冻融交替条件下,通过开展春播期不同地形地貌土壤水热状况监测以及作物播种适应性评价研究,采用大田试验,设置不同春播播期处理:SD1(4月15日)、SD2(4月20日)、SD3(4月25日)、SD4(4月30日)、SD5(5月5日)和SD6(5月10日),进行不同春播处理土壤水热性状监测及春玉米生长发育与产量形成研究分析。随着春播播期推迟,外界气温逐渐升高,伴随降雨出现,空气湿度、耕层土壤温湿度逐渐增加,土壤容重降低,水稳性团聚体占比减小,小粒级土壤颗粒占比呈上升趋势。基于不同土壤水热性状条件下,玉米抽雄期-籽粒灌浆期SD5播期处理玉米植株株高、基部节间茎粗和根系长度均显著优于其他播期处理;同时在不同生育期玉米叶片SPAD值和叶片氮含量方面也表现较优。在玉米果穗穗部性状和产量表现方面,SD4处理果穗穗行数、穗粗和籽粒粒深表现较优;同时产量最大值为13 545.23 kg/hm2,较其余处理显著增加12.58%~56.21%。基于松嫩平原西北部中厚黑土区农田生态气候实际条件以及土壤水热性状背景,春玉米适时早播可以合理利用外界光热水资源,促进植株生长发育,优化植株干物质积累,从而实现早收、抢收,达到高产稳产效果。

  • 葛永英, 郑瑞伦, 王培欣, 张李香, 王庆海
    摘要 ( ) HTML ( ) PDF ( ) 可视化 收藏

    为明确沟渠底泥的氮磷蓄积和微生物群落特征,选择典型稻油轮作模式,于枯水季分别采集沟渠(硬化沟、非硬化沟)底泥样品进行理化性质和细菌群落特征分析,并与稻田土壤进行比较。结果表明:硬化沟底泥的总氮(245.40 mg/kg)、有效磷(25.03 mg/kg)、pH值(7.22)和电导率(586.28 μS/cm)显著高于非硬化沟和田。非硬化沟底泥与稻田土壤的细菌群落结构相似度较高,而硬化沟底泥细菌群落α-多样性显著低于非硬化沟和田。沟渠底泥的优势细菌门种类与稻田土壤的相似,但硬化沟底泥变形菌门、蓝藻菌门和厚壁菌门的相对丰度显著高于田和非硬化沟;属水平上,硬化沟底泥norank_f_steroidobacteraceae的相对丰度显著高于田和非硬化沟。硬化沟底泥化能异养类、固氮类功能类群丰度显著低于非硬化沟和田,而人类病原菌、动物寄生虫或共生体功能类群相对丰度却高于非硬化沟和田。pH和${\mathrm{N}\mathrm{O}}_{3}^{-}$-N是细菌群落组成结构的主要影响因素。研究表明:硬化沟底泥具有较高的氮磷负荷,细菌群落结构、功能特性与非硬化沟有较大差异,细菌群落的丰富度和均匀度较低,并有一定的健康风险,在农业面源污染防控中应予以重点关注。

  • 樊亦敏, 梁飞, 樊梓前, 张明虎, 王娅静
    摘要 ( ) HTML ( ) PDF ( ) 可视化 收藏

    氧化亚氮(N2O)是一种长寿命的温室气体,与当前全球气候变暖密切相关。随着农业的发展,农田土壤成为N2O的一大重要排放源,不仅造成了土壤氮素的损失,而且引发了严重的环境问题。农田土壤N2O的排放已成为农业和环境领域研究的热点。为更好了解农田土壤N2O排放机制,论述了农田土壤N2O排放的主要生物途径(生物硝化过程、生物反硝化过程、硝化细菌的反硝化过程、硝酸盐异化还原成铵过程、真菌反硝化过程)和非生物途径,并从内源驱动因素(土壤pH值、温度、水分、铁的形态和含量、有机碳含量和组分、碳氮比、容重)和外源调控因素(氮源输入、生物炭输入、大气CO2浓度)两方面综述了各因素对农田土壤N2O排放的影响。明确了农田土壤N2O排放各途径以及各影响因素的相对重要性,以期为后续制定农田土壤N2O减排方案提供理论依据。此外也发现,在特殊条件下非生物途径对农田土壤N2O排放有重要贡献,如在淹水情况下或微生物活动受到抑制时,且该途径受土壤pH值、金属离子(Fe、Mn)以及有机质的调控。然而,当前研究主要关注生物途径,对非生物途径及其影响因素方面的报道较为零散,缺乏系统性认识。未来的研究需要更加关注非生物途径及其与生物途径之间的相互作用,以便更全面地理解农田土壤N2O排放机制,为农业可持续发展提供科学指导。

  • 刘园霞, 宋茂兴, 丁大烁, 靳雨晴, 刘长山, 王海燕, 吴志会
    摘要 ( ) HTML ( ) PDF ( ) 可视化 收藏

    叶锈病和白粉病是世界范围内小麦上的主要病害,培育和种植抗病品种是防治这两种病害最经济有效的方法。为了明确1 200份小麦主栽品种(系)中抗叶锈病基因Lr21的分布情况,利用小麦抗叶锈病基因Lr21紧密连锁的分子标记对1 200份小麦主栽品种(系)进行检测,发现23个小麦主栽品种(系)中含有抗叶锈病基因Lr21。利用其他已报道的小麦抗叶锈病基因分子标记对23份小麦材料进行检测,发现藁优2018含有Lr20基因,矮丰8号、京冬22、中麦175、鲁原205和唐Y958含有Lr37基因,济南17含有Lr46基因,未检测到含Lr9Lr10Lr19Lr24Lr34的小麦品种(系)。分别利用小麦叶锈菌和小麦白粉菌流行小种对23份含有Lr21的小麦主栽品种(系)进行抗病性鉴定,7个小麦主栽品种(系)对叶锈菌和白粉菌同时表现抗性,出现频率为30.43%;6个小麦主栽品种(系)对叶锈菌和白粉菌同时表现感病,出现频率为26.09%。总之,筛选了含有抗叶锈病基因Lr21的小麦主栽品种(系),进一步明确了这些含Lr21的主栽品种(系)中其他抗叶锈病基因的存在情况,评价了它们对叶锈和白粉菌的抗性。

  • 张梦雅, 龚珂珂, 董志平, 刘佳, 马继芳, 王永芳, 刘磊, 全建章, 李志勇, 白辉
    摘要 ( ) HTML ( ) PDF ( ) 可视化 收藏

    为更好地解决谷子带线虫检测出现的假阳性问题,建立一种稳定、高效、低成本的谷子带病原线虫检测体系,以带线虫谷粒济谷20为供试材料,对医用棉纱布、粗尼龙纱布和细尼龙纱布3种介质包裹下洗脱的线虫数量进行比较;吸出单条线虫后,探究了切割、冻融、酶裂解等方法对提取单条线虫DNA的效果影响;并利用该体系对2018,2020,2021年来源不同种子公司共计109份谷子种子样品进行带线虫检测。最终确定的检测体系为:用细尼龙纱布包裹1.5 g种子浸泡4 h,混匀洗脱液后在显微镜下计数进行线虫定量,采用酶裂解法提取线虫DNA,利用贝西滑刃线虫特异性引物进行PCR扩增对谷子病原线虫定性。供检的109份谷子种子样本共检测出4份带线虫种子,每1.5 g带线虫量均为5条,病原线虫经分子鉴定为贝西滑刃线虫。先定量再定性的线虫检测体系可用于大批量谷子种子带线虫样本的快速检测,为谷子线虫病的早期诊断和监测防控提供技术支持。

  • 陈利达, 许奥, 吴晓蕾, 宫彬彬, 李博浛, 李敬蕊, 吕桂云, 柴阿丽, 谢学文, 武军, 高苇, 贲海燕, 李宝聚, 高洪波
    摘要 ( ) HTML ( ) PDF ( ) 可视化 收藏

    为鉴定番茄枯萎病菌种类,筛选出番茄抗枯萎病砧木品种,探索抗病砧木对酶活性和根际可培养微生物数量的影响。结果表明:河北省番茄栽培面积较大的定兴地区枯萎病菌为尖孢镰孢菌番茄专化型生理小种3。采用伤根浸根法筛选出TMS150和金鹏8号2个枯萎病高抗砧木品种,欧砧006和CFH-27 2个抗病砧木品种。整体来看,抗病品种提高了超氧化物歧化酶、过氧化物酶、多酚氧化酶、过氧化氢酶活性,与根际土壤潜在有益微生物(细菌、放线菌、生防菌、硝化细菌、氨化细菌、固氮菌和纤维素分解菌)丰度呈正相关性,与真菌数量呈负相关性。该结果对于蔬菜抗病砧木品种选育与病害防控提供理论依据。

  • 赵存鹏, 袁辰, 李丹, 张晓慧, 王凯辉, 刘素恩, 张海娜, 郭宝生, 耿军义, 乐秀虎
    摘要 ( ) HTML ( ) PDF ( ) 可视化 收藏

    棉铃疫病是我国黄河流域和长江流域棉区的主要病害之一,其发病率及危害性均居棉铃病害之首。以适于河北省种植、基因型差异较大的10个棉花品种(系)为试验材料,探究棉铃疫病在河北省不同区域的发生情况以及与棉花15个表型性状之间的关系。2023,2024年的田间试验结果显示,棉铃疫病在年度、地区、品种间均存在差异。棉铃疫病发生程度2024年高于2023年,衡水地区低于邯郸、石家庄。冀棉30棉铃疫病抗性最强,棉铃疫病发生率为8.75%;其次是322系,棉铃疫病发生率为9.69%;冀1316棉铃疫病抗性最差,棉铃疫病发生率为13.48%,明显高于其他品种。棉铃疫病发生程度与第一果枝高度呈极显著负相关,与第一/第二/第三果枝棉铃疫病发生数、果枝节位、果枝长度、第一/第二果枝夹角、株高、果枝数、单株成铃数呈极显著正相关,与第三果枝夹角呈显著正相关;与开花期早晚呈极显著正相关,与全生育期长短呈显著正相关。因此,在抗棉铃疫病品种选育过程中应把开花期略晚、第一果枝高度高、果枝长度稍短作为重要的选择指标。从高产优质栽培角度来看,适当晚播、全程化控、塑造第一果枝高度较高、果枝长度中等、株型较紧凑的理想株型,提高棉田通透性,不仅可以减少棉铃疫病的发生,而且更有利于机械化采收。

  • 李怡璠, 韩冬冰, 齐乐丹, 田梦君, 宋雪, 张语涵, 朱杰华, 赵冬梅, 杨志辉
    摘要 ( ) HTML ( ) PDF ( ) 可视化 收藏

    为了明确河北省二作区引起马铃薯疮痂病病原种类,对采集自河北省二作区4个地区不同症状类型的19个马铃薯疮痂病病薯进行分离。对分离得到的菌株进行形态学鉴定、PCR分子鉴定和病原菌致病基因textABnecltomA的检测,进一步采用薯片法以及萝卜苗法对含有致病基因菌株的致病力进行验证。最后,通过16S rDNA对所分离的菌株进行种类鉴定并构建系统发育树。结果表明:19个不同症状类型的病薯中共分离得到6株链霉菌。通过16S rDNA聚类分析,将菌株SJZ-1和CL-1鉴定为疮痂链霉菌;将菌株SJZ-2鉴定为花青蓝链霉菌;将菌株CL-2鉴定为白浅灰链霉菌;将菌株SFC鉴定为嗜热一氧化碳链霉菌;将菌株QY鉴定为欧洲疮痂链霉菌。其中,SJZ-1和CL-1含有textABnecltomA 3种致病基因;QY只含有tomA基因;SJZ-2、CL-2和SFC不含有这3种致病基因。薯片法显示,QY和SJZ-1能在薯片上定殖并产生坏死斑,萝卜苗法显示SJZ-1和QY能抑制萝卜苗生长,而SJZ-2、CL-2和SFC无明显致病性。研究初步明确了河北省二作区疮痂病病原菌的种类和组成,为有针对性地采取防控措施提供理论依据。

  • 张梦一, 贺羽茜, 彭杰丽, 赵琳琳, 张秀敏, 杨太新, 胡栋
    摘要 ( ) HTML ( ) PDF ( ) 可视化 收藏

    旨在探讨链霉菌TOR3209产生的挥发性有机化合物(VOCs)促进烟草生长发育作用的生物学机制,为开发高效环保的微生物促生产品及开展应用评价提供理论依据。采用二分隔平皿,鉴定菌株发酵液的VOCs的促生特性,并用固相微萃取及气相色谱-质谱联用技术分析VOCs的组分。链霉菌TOR3209在不同浓度下释放的挥发性有机化合物均能促进烟草植株的生长,其中添加5 mL(6×107 CFU/mL)菌株发酵液的处理组效果最显著,与对照组相比增加238%。从链霉菌TOR3209发酵液的VOCs中共提取32种物质,对其中的己二酸二正丁酯物质进行促生功能验证,结果表明,不同质量浓度的己二酸二正丁酯均对烟草的生长均有促进作用,其中质量浓度为1 mol/mL的促生效果最显著。通过转录组分析发现,处理组的烟草与对照组相比上调了漆酶等多种基因。链霉菌TOR3209的VOCs对烟草具有显著的促生作用,己二酸二正丁酯调控了烟草多个促生相关基因。

  • 任姝锦, 蔡锋锋, 马婷, 王婷, 施玉安, 王一丹, 杨成德
    摘要 ( ) HTML ( ) PDF ( ) 可视化 收藏

    枯草芽孢杆菌ZA1具有良好的抑菌和促生作用。解旋酶已被证实为核酸代谢关键蛋白复合体,且解旋酶超家族成员通过特异性切割DNA/RNA分子中的磷酸二酯键,在遗传信息传递过程中执行关键催化功能。为明确解旋酶基因ypvAyjcD在枯草芽孢杆菌ZA1抑菌过程中的潜在作用,以枯草芽孢杆菌ZA1为材料,克隆ypvAyjcD基因,利用生物信息学分析它们的序列特征,通过亚细胞定位检测2个基因的位置,对2个基因及其编码蛋白的结构与功能特性进行初步解析。结果表明,克隆获得的ypvAyjcD基因编码区全长分别为1 791,1 767 bp,分别编码596,588个氨基酸,其编码蛋白的预测相对分子质量分别为68.804 01,68.275 08 ku,理论等电点分别为4.81,8.25,且亲水性较弱。ypvA和yjcD的蛋白空间结构主要由α-螺旋、β-折叠和大量无规则延伸链组成的紧密结构。亚细胞定位于细胞质和细胞核中,不存在跨膜区及信号肽,为非分泌蛋白。分析保守结构域得到ypvA属于Rad3相关DNA解旋酶DinG家族,基因yjcD属于UvrD超家族I DNA或RNA解旋酶,通过进一步的蛋白质系统进化树分析明确将这2个蛋白鉴定为ATP依赖性解旋酶。因此,通过克隆枯草芽孢杆菌ZA1中的ypvAyjcD基因并分析序列为非分泌性ATP依赖性解旋酶。

  • 刘伟, 闫更轩, 胡基华, 田缘, 于冲, 毛雪, 张淑梅
    摘要 ( ) HTML ( ) PDF ( ) 可视化 收藏

    为探究贝莱斯芽孢杆菌DJ1菌株聚酮合酶PksN的理化性质和结构及聚酮化合物的生物合成过程中PksN的表达情况。利用生物信息学、分子对接技术分析了贝莱斯芽孢杆菌DJ1聚酮合酶PksN的同源序列、理化性质、蛋白结构、配体与受体结合位点、小分子化合物和蛋白质互作网络,并利用实时荧光定量PCR测定了贝莱斯芽孢杆菌DJ1发酵不同时间点PksN的表达。结果表明,贝莱斯芽孢杆菌PksN属于PksD家族,与BacillusPksN相似性为100%,含有55个开放阅读框,5个保守结构域,其中包括KR结构域。PksN共有2 051个氨基酸,分子量为226.05 ku,等电点为5.59,分子式为C10028H15719N2753O3050S75,是一种不稳定蛋白,位于细胞质膜,PksN以α-螺旋为主要结构,并预测了聚酮合酶PksN的三级结构。分子对接结果表明,PksN能利用乙酰辅酶A、丙酰辅酶A、异戊酰辅酶A、丙二酰辅酶A、甲基丙二酰辅酶A和乙基丙二酰辅酶A作为底物合成聚酮化合物,互作蛋白中排名前十的蛋白均与聚酮类化合物合成有关,实时荧光定量PCR结果表明,贝莱斯芽孢杆菌DJ1发酵48 h PksN表达量最高,可确定后续提取聚酮化合物的最佳时间点。

  • 畜牧·水产·兽医

  • 赵凯薇, 彭勇, 左卫东, 吴后艳, 任苗, 尹尚莲, 朱玮璟, 郎立新, 季新成, 宋志刚, 艾军, 信吉阁
    摘要 ( ) HTML ( ) PDF ( ) 可视化 收藏

    为从疑似阳性的粪便样品中分离牛病毒性腹泻病毒(BVDV),并进一步实现BVDV-Erns蛋白的表达。将实验室保存的BVDV阳性粪便样本,经qPCR检测病原,MDBK细胞分离培养病毒后,通过RT-PCR扩增5'-UTR区域,结合免疫荧光技术验证病毒培养情况;通过MEGA 11.0软件基于5'-UTR序列构建进化树;通过昆虫杆状病毒系统表达BVDV-Erns蛋白,Western Blot以His标签单抗检测蛋白表达。结果表明,从粪便中分离的BVDV毒株经培养后,免疫荧光显示出荧光信号,RT-PCR扩增获得297 bp特异性片段,与理论片段大小一致;5'-UTR序列与BVDV-1型参考株同源性达99%。SDS-PAGE检测结果在44~58 ku处见明显条带,Western Blot经His标签抗体验证呈现特异性反应条带,表明BVDV-Erns蛋白成功表达。该研究成功从粪便中分离出BVDV-1型毒株,命名为BVDV-KMZ,且其5'-UTR区域遗传特征与BVDV-1型高度一致,同时利用昆虫杆状病毒系统表达BVDV-Erns蛋白,Western Blot证实蛋白表达。为进一步建立血清学检测方法、疫苗研发及BVDV-Erns蛋白功能研究奠定基础。

  • 张娟香, 任稳稳, 余道宁, 徐业芬, 欧杰次仁, 梁春年
    摘要 ( ) HTML ( ) PDF ( ) 可视化 收藏

    旨在探究BACE2基因中的单核苷酸多态性(SNPs)与娘亚牦牛生长性状之间的相关性,为改善牦牛的生长性能提供潜在的分子标记位点。基于重测序数据,在娘亚牦牛BACE2基因中检测到2个SNP位点(g.47,411T>C和g.81,108T>C),对上述的2个SNPs进行遗传多态性分析,并且分析这2个SNP位点与牦牛生长性状之间的相关性。遗传多态性分析发现,g.47,411T>C和g.81,108T>C位点为低度多态位点。关联结果表明,g.47,411T>C的TT基因型牦牛个体的体质量和胸围性状显著高于CC型牦牛个体,且TT基因型牦牛个体的体长显著高于TC和CC型牦牛个体。g.81,108T>C位点的TT基因型牦牛个体的体质量和胸围显著高于CC型牦牛个体,TT基因型的牦牛个体的体长性状显著高于TC型牦牛个体,且TC型牦牛个体的体长显著高于CC型牦牛个体。综上所述,BACE2基因g.47,411T>C和g.81,108T>C位点对娘亚牦牛的生长性状具有显著影响。

  • 王霞, 姚婷, 何流琴, 廖茵伊, 宾石玉, 李铁军
    摘要 ( ) HTML ( ) PDF ( ) 可视化 收藏

    为探讨断奶仔猪对其利用的差异性,分别以棉籽蛋白和豆粕作为日粮唯一蛋白源,选取28日龄健康、体质量相近三元杂交(杜×长×大)断奶仔猪30头,随机分为5组(每组6个重复,每个重复1头),单栏饲养:参照NRC(2012)断奶仔猪营养需要标准,所有日粮满足10种必需氨基酸(赖氨酸、蛋氨酸、苏氨酸、色氨酸、缬氨酸、异亮氨酸、亮氨酸、精氨酸、组氨酸、苯丙氨酸),即(1)20%SBM组:饲喂玉米+20%豆粕饲粮;(2)15%SBM组:饲喂玉米+15%豆粕饲粮;(3)20%CSP组:饲喂玉米+20%棉籽蛋白饲粮;(4)15%CSP组:饲喂玉米+15%棉籽蛋白饲粮;(5)20%CSP+NE组:饲喂玉米+20%棉籽蛋白,除满足必需氨基酸要求外还依据20%SBM组补充非必需氨基酸含量。结果表明:与20%SBM组相比,15%SBM组不影响断奶仔猪生长性能、器官指数和肠道形态,显著提高多种氨基酸粪便消化率,并显著降低腹泻指数。与15%SBM组相比,15%CSP组不影响断奶仔猪生长性能、器官指数、腹泻指数和肠道形态,但显著降低多种氨基酸的粪便表观消化率,并显著提高28 d血清总蛋白(TP)、丙氨酸氨基转移酶(ALT)和葡萄糖(GLU)水平。与20%SBM组相比,20%CSP组不影响仔猪生长性能、器官指数、腹泻指数和肠道形态,但显著降低多种氨基酸消化率。与20%CSP组相比,20%CSP+NE组不影响断奶仔猪生长性能、器官指数、胴体成分和肠道形态,但显著提高9种非必需氨基酸总量和多种粪便表观消化率以及空肠B0AT1 mRNA相对表达量。与20%SBM组相比,20%CSP+NE组不影响仔猪器官指数和肠道形态,但显著提高仔猪体质量和日增质量、28 d血清ALT和总胆固醇(CHOL)的水平,并显著降低腹泻指数。在相同必需氨基酸水平条件下,降低饲粮中5%豆粕以及利用棉籽蛋白作为唯一蛋白源对断奶仔猪生长性能、器官指数和肠道形态没有产生不良影响,可以改善仔猪采食和腹泻情况,但棉籽蛋白组的非必需氨基酸消化率有一定水平的降低,平衡非必需氨基酸后可以一定程度弥补这种损失,并提高了增质量。同时,结果也提示在饲粮中适量考虑非必需氨基酸,可以更好满足断奶仔猪生长发育的全面需求。

  • 徐佳微, 李铁山, 李昕, 刘意, 赵格, 曲志娜, 宋时萍, 张喜悦, 王君玮
    摘要 ( ) HTML ( ) PDF ( ) 可视化 收藏

    利用免疫信息学方法设计一种预防猪大肠杆菌感染的多表位疫苗,阻断产肠毒素大肠杆菌(ETEC)菌株与仔猪肠道上皮细胞的黏附和定植以预防仔猪腹泻。通过免疫信息学工具对ETEC的黏附素987P和F18的B细胞抗原表位、Th细胞表位、CTL细胞表位进行预测,筛选出优势表位。将优势表位按照3种不同表位排列顺序通过Linker 连接成多表位疫苗,并对其抗原性、致敏性以及三级结构进行预测。结果显示,共筛选出7个优势表位。抗原性试验显示,融合多肽Ⅰ的抗原性为1.069 2;融合多肽Ⅱ的抗原性为1.089 2;融合多肽Ⅲ的抗原性为1.050 7,都具有良好的抗原性。过敏性试验结果显示,融合多肽Ⅰ、Ⅱ、Ⅲ都无过敏性。三级结构结果显示,3种融合多肽结构表位的暴露性都较好,容易和抗体结合,并且在蛋白分子的构象中都符合要求。此外,还根据不同的规则,排列了3种氨基酸序列,并按照乳酸菌密码子嗜好性,反向翻译为核苷酸序列,插入至pET28a质粒中,分别获得了pET28a-9F1、pET28a-9F2和 pET28a-9F3质粒。

  • 胡佳欢, 赵薇, 禹保军, 赵金燕, 付希, 张统, 陈亚飞, 顾亚玲, 张娟
    摘要 ( ) HTML ( ) PDF ( ) 可视化 收藏

    肌内脂肪(IMF)是重要的肉质性状之一,也是影响鸡肉质风味的重要指标。为了深入研究静原鸡不同发育阶段IMF形成的作用机理,以42(B1)、126(B2)、180(B3)日龄静原鸡(每阶段各10只)的胸肌为研究对象,利用转录组测序筛选调控静原鸡IMF沉积的候选基因。采用实时荧光定量PCR(RT-qPCR)验证测序数据的可靠性。结果显示,在B1vsB2比较组中鉴定出1 008个差异表达基因。在B1vsB3比较组中鉴定出1 396个差异表达基因。在B2vsB3比较组中鉴定出696个差异表达基因。3个比较组的GO功能富集条目主要涉及RNA聚合酶Ⅱ对转录的正向调节、细胞黏附性、细胞膜和原生质膜,相同的蛋白质结合等。同时,PPAR信号通路、FOXO信号通路、胰岛素信号通路、MAPK信号通路、脂肪酸降解、脂肪酸代谢等在KEGG通路中显著富集。这些通路中显著富集的FABP1FOXO1FASCPT1A等基因可能是调控静原鸡IMF沉积的关键候选基因。

  • 高巧仙, 郝晨曲, 杨洁, 辛国省
    摘要 ( ) HTML ( ) PDF ( ) 可视化 收藏

    旨在研究酿酒葡萄渣对氧化应激肉鸡的生长性能、抗氧化指标及相关基因表达量的影响。将120只体质量相近、健康的30日龄良凤肉公鸡,随机分为5组,即阴性对照组(NC组,饲喂基础饲粮)、阳性对照组(地塞米松(Dex)组,饲喂基础饲粮)、Dex+1%葡萄渣组、Dex+2%葡萄渣组、Dex+4%葡萄渣组,每组4个重复。7周龄时,阳性对照组和试验组腹腔皮下注射Dex诱导氧化应激模型,NC组注射等剂量生理盐水,每隔1 d注射1次,每周3次,注射7 d。试验期35 d。结果发现:酿酒葡萄渣能显著提高Dex诱导氧化应激肉鸡日平均采食量;能够显著提高肉鸡血清免疫球蛋白M活性;能够显著提高超氧化物歧化酶、谷胱甘肽过氧化物酶、总抗氧化能、过氧化氢酶含量;能够显著提高超氧化物歧化酶、谷胱甘肽过氧化物酶mRNA相对表达量。由此可见,酿酒葡萄渣能提高肉鸡免疫能力和抗氧化能力,有效缓解Dex诱导氧化应激状态下肉仔鸡的应激反应。

  • 张涛, 周剑光, 张林
    摘要 ( ) HTML ( ) PDF ( ) 可视化 收藏

    为了解齐口裂腹鱼的种质特性,为其种质鉴定提供理论依据。采用传统形态学方法观测样品形态特征,借助聚丙烯酰胺凝胶电泳法观测齐口裂腹鱼心脏、肌肉、眼晶状体、肝脏和肾脏的乳酸脱氢酶(LDH)和苹果酸脱氢酶(MDH)。结果表明:齐口裂腹鱼的主要形态特征:体长,稍侧扁;口下位,横裂,吻钝圆;下颌前缘具锐利的角质,吻须和口角须各1对,口角须位于吻须后方;背鳍鳍式D.ⅲ-8,样本鱼背鳍不分枝鳍条柔弱,其后缘光滑或仅有少数锯齿痕;胸鳍鳍式P.i-18~20,腹鳍鳍式V.i-9~10,臀鳍鳍式A.ⅲ-5,臀鳍和肛门两侧各具一排大鳞;鳔2室,后室较前室长;腹膜黑色;脊椎骨总数为4+40~45;下咽齿3行,齿式为2·3·5/5·3·2。齐口裂腹鱼LDH和MDH同工酶的表达具有组织特异性,不同组织同工酶的表达与其执行生理功能密切相关;肝脏LDH的表达由3个基因即LDHALDHBLDHC编码,其中LDHC编码的酶带偏向阴极。眼晶状体中的LDH酶带条数为5条,表达稳定,建议将眼晶状体LDH作为齐口裂腹鱼种质鉴定时的生化遗传标记。

新闻公告 更多
高影响力论文 更多
版权信息
二维码
  • 《华北农学报》官网

  • 微信公众号