过刊目录

  • 全选
    |

    作物遗传育种·种质资源·生物技术

  • 曹金龙, 王莉, 曹玲芳, 郝凯茵, 顾继靓, 王宇, 车志军
    摘要 ( ) HTML ( ) PDF ( ) 可视化 收藏
    OFP是一类植物特有的转录因子,在调控植物器官形态建成和响应非生物胁迫等过程发挥重要作用。为了研究大豆OFP转录因子家族成员特征及其在干旱胁迫和盐胁迫中的作用,运用生物信息学方法对大豆OFP家族成员进行鉴定和分析。结果表明:在大豆中共鉴定到41个GmOFP基因,命名为GmOFP-1~GmOFP-41;这些基因不均匀地分布在大豆19条染色体上,编码152~414个氨基酸;亚细胞定位预测大豆OFP蛋白主要定位在细胞核、叶绿体、线粒体中;在大豆OFP蛋白中共鉴定到10个保守基序,其中保守基序1和2存在于所有OFP成员中;系统发育分析将大豆和拟南芥OFP蛋白分为5个亚家族Class Ⅰ~Class Ⅴ,其中大豆OFP家族基因主要分布在Class Ⅰ和Class Ⅲ中;共线性分析发现,大豆基因组OFP成员中有75对基因存在共线性关系,4对基因存在串联重复,仅有2个基因GmOFP-2GmOFP-39没有共线性关系,表明基因片段复制是导致大豆OFP家族成员增多的主要原因。通过qRT-PCR方法分析了GmOFP基因家族成员在干旱胁迫和盐胁迫处理下的表达模式,结果表明:与对照相比,41个GmOFP基因中有16个GmOFP成员在干旱处理后基因表达水平表现出显著差异,其中GmOFP-15GmOFP-17GmOFP-32显著上调表达,GmOFP-4GmOFP-5GmOFP-6GmOFP-9GmOFP-12GmOFP-21GmOFP-23GmOFP-25GmOFP-26GmOFP-27GmOFP-38GmOFP-39GmOFP-40显著下调表达;有8个GmOFP成员在盐处理后基因表达水平表现出显著差异,其中GmOFP-7GmOFP-14GmOFP-31GmOFP-32GmOFP-36GmOFP-40显著上调表达,GmOFP-1GmOFP-15显著下调表达。综上所述,大豆OFP基因家族在应对干旱胁迫和盐胁迫中可能具有重要功能。
  • 陈玥含, 魏玉, 冯燕, 赵丽, 闫龙, 杨庆, 刘智
    摘要 ( ) HTML ( ) PDF ( ) 可视化 收藏

    大豆萌发阶段遭受低温胁迫会对产量造成巨大影响。为挖掘大豆萌发期低温胁迫响应相关基因,探究大豆萌发期耐低温的生物学过程,对8个萌发期低温耐性存在显著差异材料萌发3 d的种子进行了转录组测序。筛选耐低温材料与低温敏感材料间差异表达基因(DEGs),并对差异表达基因进行GO富集分析、KEGG富集分析和转录因子分析。在15个低温耐性差异对比组中筛选到231个共有差异表达基因,其中159个DEGs在冷敏感大豆中表达上调,72个DEGs在冷敏感大豆中表达下调。GO富集分析结果显示,DEGs主要集中在细胞过程(GO:0009987)、代谢过程(GO:0008152)、生物调节过程(GO:0065007)、对刺激的反应(GO:0050896)、结合(GO:0005488)、转运蛋白活性(GO:0005215)和转录调节剂活性(GO:0140110)等生物学过程。KEGG富集通路分析发现,DEGs主要富集在淀粉和蔗糖代谢通路(ko00500)。参与种子发育的基因Glyma.03G144400Glyma.19G147200Glyma.10G027600Glyma.10G247500Glyma.20G147600,参与代谢反应的基因Glyma.05G004300Glyma.17G086400和编码谷胱甘肽氧化酶的基因Glyma.01G219400均在冷敏感材料中上调。在231个差异表达基因中共鉴定出15个转录因子,属于MYB、AP2/ERF、NAC等转录因子家族。说明大豆通过调节多种生物学过程、物质代谢和信号传导来应对萌发期低温胁迫。

  • 李天, 王道杰, 张晓娟, 侯扬子
    摘要 ( ) HTML ( ) PDF ( ) 可视化 收藏

    Metacaspase(MC)是一种精氨酸/苏氨酸特异性蛋白酶,研究表明其在细胞程序性死亡中发挥作用。为探究 MC家族基因在甘蓝型油菜基因组中的分布及其是否响应干旱胁迫,对甘蓝型油菜MC家族基因成员的理化性质、系统发育、基因结构、保守结构域、顺式作用元件及干旱(PEG6000)和脱落酸(ABA)胁迫下的表达模式进行系统分析。共鉴定到25个BnMC基因,染色体定位显示,25个BnMC分布于13条染色体上,17个成员定位于细胞核,7个成员定位在细胞质;系统进化树将BnMC分为2个大类(Ⅰ型和Ⅱ型),4个分支(Group A、Group B、Group C和Group D),同一分支的BnMC具有相似的基因结构和保守基序分布。MC家族基因的核心启动子区包含的顺式作用元件有光响应元件、植物激素响应元件、植物生长发育响应元件和胁迫响应元件,非生物胁迫响应相关的所有顺式作用元件中,脱落酸响应元件(ABRE)数目最多,为79个,所有成员都含有该元件。转录组学结果分析发现,干旱胁迫后BnMC10BnMC22BnMC1BnMC12BnMC8的表达量上调,BnMC4BnMC5表达下调。qRT-PCR检测显示,BnMC10BnMC8BnMC1BnMC12在根和叶中均有表达,且受PEG6000和ABA诱导上调,其中BnMC1受诱导上调最为显著。综上所述,甘蓝型油菜响应干旱胁迫涉及对MC家族基因的表达水平调控。

  • 于天一, 樊兆博, 张佳蕾, 路亚, 吴菊香, 杨吉顺, 李尚霞, 吴正锋, 万书波
    摘要 ( ) HTML ( ) PDF ( ) 可视化 收藏
    为解析花生荚果响应水分胁迫的分子机制,利用盆栽试验并结合转录组学分析,以正常供水处理为对照,系统探究了花针期阶段性干旱和渍涝胁迫对花生产量、品质及基因表达的影响。结果表明,干旱和渍涝胁迫均显著降低花生荚果产量(降幅分别为26.43%和77.69%)及籽仁粗脂肪含量(降幅分别为9.46, 6.71百分点)。转录组分析进一步表明,干旱胁迫组与对照组、渍涝胁迫组与对照组分别鉴定出1 525,1 382个差异表达基因,且两类差异表达基因均以表达下调为主,其中,干旱胁迫抑制了花生荚果中与脂质和脂肪酸代谢相关的6个关键代谢过程,其中88.38%的基因表达呈下调趋势,揭示了脂质代谢紊乱可能是干旱导致花生产量和品质下降的主要原因。渍涝胁迫则主要通过下调催化活性、跨膜运输、氧化还原及次生代谢物的生物合成等相关基因的表达,干扰荚果的代谢与防御功能。此外,KEGG富集分析结果显示,代谢途径和次生代谢物生物合成通路在2种水分胁迫下均受到显著影响。关键基因qRT-PCR验证结果与RNA-seq数据一致,证实了转录组结果的可靠性。综上,从转录组层面阐明了花生荚果响应水分胁迫的分子基础,明确脂质代谢紊乱是干旱胁迫导致花生产量下降、品质变劣的主要原因,而花生主要通过调控荚果中氧化还原及代谢相关通路基因的表达,以应对渍涝胁迫带来的不利影响。
  • 刘世森, 杨以诚, 冯世纪, 郭珍珠, 张述伟, 郭桂梅, 王雨, 周龙华, 刘成洪, 陈志伟
    摘要 ( ) HTML ( ) PDF ( ) 可视化 收藏
    盐胁迫对作物的产量和品质造成巨大的威胁,而大麦作为耐盐研究的先锋作物之一,开展其耐盐机理的解析,可为作物耐盐育种提供理论依据。以前期获得的盐敏感裸大麦地方品种B87和耐盐裸大麦地方品种B94为供试材料,在三叶期使用200 mmol/L NaCl处理7 d后,对其地上部组织进行了转录组和代谢组测序,并通过联合分析揭示裸大麦的耐盐性分子机理。结果显示,转录组和代谢组分析中,B87鉴定到了2 240个差异表达基因(DEGs)和198个差异丰度代谢物(DAMs),而B94鉴定到了923个DEGs和232个DAMs。经韦恩分析,耐盐裸大麦品种B94中特异DEGs和特异DAMs分别为480,129个。进而,又对DEGs和DAMs分别进行了GO和KEGG分析,其中B94的DEGs特异显著富集到11个通路,而其DAMs则仅特异显著富集到1个通路。另外,还对转录组和代谢组进行了相关性分析,发现基因与代谢物的变化既存在一致性,也存在不一致性。这些工作不仅丰富了对裸大麦耐盐性分子机理的理解,也为未来裸大麦耐盐育种提供了有价值的线索。
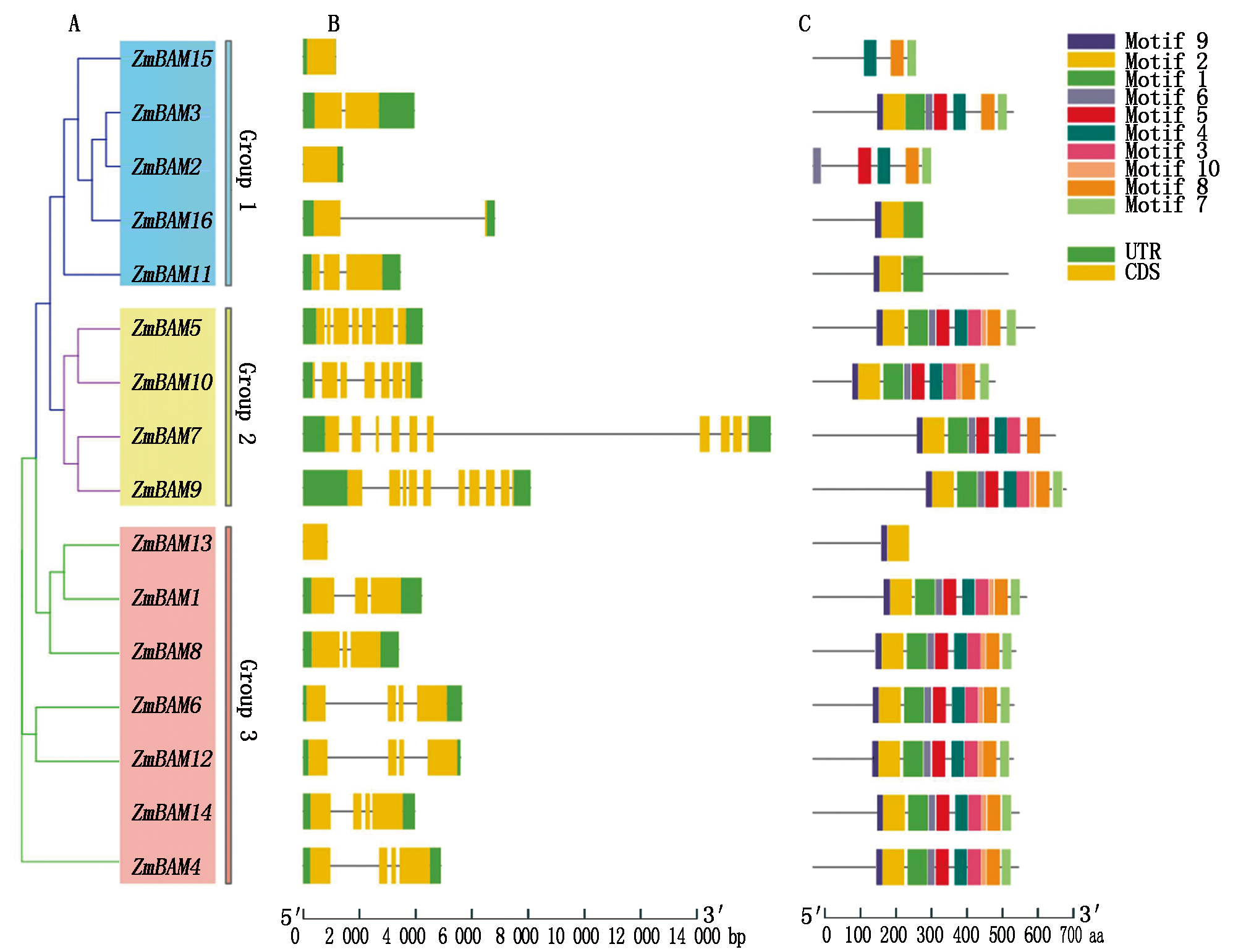
  • 蒋傲男, 陈许双, 杨启帆, 刘广周, 崔彦宏, 边大红
    摘要 ( ) HTML ( ) PDF ( ) 可视化 收藏

    β-淀粉酶(BAM)在植物体内参与多种生物学过程的调控,并能对激素与非生物胁迫等多种外界刺激做出响应。为了解玉米BAM家族的特征和表达模式,利用生物信息学方法,对玉米BAM基因家族成员进行了全基因组鉴定,并分析了其编码蛋白、染色体定位、基因结构、顺式作用元件、共线性、组织表达特异性以及模拟雹灾和施用褪黑素处理后基因的表达模式。结果表明,在玉米中鉴定出16个ZmBAM成员且均具有典型的Glyco_hydro_14结构域,且大多数为亲水蛋白。系统发育分析显示,ZmBAM蛋白可分为3个类群,相同类群具有相似的基因结构及基序分布。顺式作用元件分析表明,大部分ZmBAM基因的表达可能与植物激素、非生物胁迫和光反应等相关。共线性分析结果显示,玉米与拟南芥和大豆BAM基因家族有一定的同源性,与水稻亲缘关系更近。qRT-PCR分析发现,在模拟雹灾胁迫下,大部分基因呈上调趋势,施用褪黑素后显著上调,为进一步揭示玉米BAM基因家族在响应非生物胁迫中的功能提供了参考依据。

  • 李静, 庞博, 张茹, 扎尔加玛丽·阿不都别克, 王正瑞, 史顺宇, 范珍珍, 马晶晶, 陈佳林, 宋武, 李生梅, 高文伟
    摘要 ( ) HTML ( ) PDF ( ) 可视化 收藏
    富含半胱氨酸类受体激酶作为受体激酶重要亚家族,在植物生长发育中发挥关键作用。旨在解析GhCRK26基因与棉花纤维发育的关系,为棉花纤维品质改良提供理论基础。选用陆地棉系9和海岛棉新海16,采集纤维发育不同时期样本及根、茎、叶组织。通过qRT-PCR分析GhCRK26基因表达模式;利用PCR技术克隆GhCRK26基因;借助生物信息学工具构建系统发育树,预测蛋白理化性质、跨膜结构及信号肽;运用PlantCare数据库分析启动子顺式作用元件;通过亚细胞定位试验明确蛋白定位。结果表明,GhCRK26基因在2个品种开花后10,20,30 d的表达量呈现极显著差异;在系9中叶片的表达水平最高,在新海16中,茎与叶的表达量未表现出显著差异。成功克隆获得2 049 bp的CDS序列,编码682个氨基酸。进化树显示,GhCRK26蛋白与野西瓜苗亲缘关系最远,与夏威夷棉、海岛棉最近;该蛋白为亲水不稳定蛋白,含跨膜结构和信号肽;启动子区鉴定到茉莉酸甲酯和脱落酸响应元件;亚细胞定位证实其定位于细胞膜。以上研究为进一步深入解析GhCRK26基因在纤维发育中的功能提供了依据。
  • 张一帆, 林睿, 周娜, 胡安琪, 白薇
    摘要 ( ) HTML ( ) PDF ( ) 可视化 收藏

    为探究马铃薯中StIMPα的功能,以马铃薯克星一号为材料,通过PCR技术成功克隆了StIMPα2基因。生物信息学分析结果表明,该基因的编码区(CDS)全长为1 590 bp,其编码的蛋白含有IMPα家族的典型结构域。系统进化树分析显示,StIMPα2与拟南芥中的AtIMPα-1和AtIMPα-2亲缘关系最近,暗示其功能的保守性。此外,对StIMPα2启动子序列的分析发现,其区域内含有多种与生物及非生物胁迫响应相关的顺式作用元件。为进一步明确其细胞内定位,构建了StIMPα2-GFP融合表达载体,并通过农杆菌介导的瞬时转化法在本氏烟草叶片中进行表达。激光共聚焦显微镜观察结果显示,GFP荧光信号特异性地富集于细胞核,证实StIMPα2是一个定位于细胞核的蛋白。表达模式分析发现,StIMPα2的表达受低温、高盐、干旱等非生物胁迫以BTH的显著诱导。在功能验证方面,通过农杆菌浸润法在本氏烟草中过表达StIMPα2,并接种马铃薯致病疫霉。病理学表型分析显示,与对照相比,过表达StIMPα2的烟草叶片其病斑面积显著减小;同时,通过实时荧光定量PCR检测致病疫霉生物量,也证实了StIMPα2过表达植株中的致病疫霉生物量显著降低。综上所述,StIMPα2是一个受多种生物与非生物胁迫诱导表达的核定位蛋白,并通过正调控植物免疫反应来增强对致病疫霉的抗性。

  • 杨梦帆, 马晴, 任海燕, 王永康, 赵爱玲, 薛晓芳, 苏万龙, 石美娟, 刘丽, 李毅
    摘要 ( ) HTML ( ) PDF ( ) 可视化 收藏
    Aux/IAA基因家族成员编码的蛋白通过调节生长素(IAA)信号转导途径调控植物的胚胎形成、种子发育等多种发育过程。为探究Aux/IAA基因家族在枣胚发育过程中的作用,利用胚高度可育枣品种灰枣和胚低度可育枣品种孔府酥脆枣的转录组数据,对影响枣胚发育过程的Aux/IAA基因家族的关键基因进行生物信息学分析和功能验证。结果表明,经过基因克隆获得了一个长度为1 731 bp的Aux/IAA基因家族的基因序列,编码362个氨基酸。蛋白质结构预测显示,其二级结构以无规则卷曲为主,且具有典型的IAA9蛋白保守域,将其命名为ZjIAA9。同源性分析结果显示,ZjIAA9与红栎中的RGQ29_009000、栓皮栎中的CFP56_014209亲缘关系较近。通过农杆菌介导的叶盘法转基因获得了Micro-Tom小番茄转基因植株。对Micro-Tom小番茄转基因植株的生长素含量进行测定后发现,转基因植株果肉的IAA含量高于未转基因植株,表明ZjIAA9可能参与生长素的生物合成。与野生型相比,转基因植株的表现为无籽或少籽状,表明枣ZjIAA9可能参与调控枣胚胎发育过程。
  • 陈双双, 刘一鸣, 陈文娟, 冯景, 陈慧杰, 刘欣童, 杜晓华, 邓衍明
    摘要 ( ) HTML ( ) PDF ( ) 可视化 收藏

    绣球是一种高耐铝且铝积累能力强的观赏植物,花色易受土壤pH值和萼片Al3+含量影响,但其耐铝机制尚不十分清楚。MYB转录因子家族在植物逆境响应中具有重要作用,为研究其在绣球耐铝中的功能,以大叶绣球无尽夏为材料,对HmMYB73基因进行克隆、生物信息学、共表达网络、表达模式分析以及酵母功能验证。结果表明,HmMYB73编码266个氨基酸,具有典型的R2R3结构域,属于R2R3-MYB亚家族;与HmMYB73共表达的基因参与催化、转运、应激响应和解毒等生物学功能;铝处理下,HmMYB73在绣球根、叶和萼片中均显著上调表达,其中根部表达量最高,是对照的16倍;过表达HmMYB73可显著增强酵母对铝胁迫的耐受性。综上,HmMYB73可能参与绣球对铝胁迫的生物调节过程。

  • 李玉琼, 覃雅, 黄秋兰, 沈洁, 杨翠红, 梁文静, 韦树根, 潘丽梅, 桂凌健, 付金娥, 李林轩, 万凌云
    摘要 ( ) HTML ( ) PDF ( ) 可视化 收藏
    钩藤生殖生长时茎钩转换为花序梗,导致茎钩产量降低,为确定钩藤茎钩与花序梗器官同源转换的关键调控因子,以钩藤茎钩及花组织为材料,克隆其花分生组织基因UrAP1(APETALA1)。随后对该基因开展了生物信息学解析,深入探究其编码产物的理化特性。同时,借助qRT-PCR技术,检测了UrAP1基因在钩藤营养枝与生殖枝不同部位的相对表达丰度,以期阐明其在花器官发育中的功能及其调控网络。结果显示:UrAP1基因的编码区(CDS)长度为729 bp,可编码一个包含242个氨基酸组成的蛋白质;该序列与西洋参AP1基因具有高度同源性(相似度达94%),且包含保守的MADS结构域和K-box基序;此外,UrAP1编码的蛋白质不具备跨膜结构域,且定位于细胞核。UrAP1基因在钩藤营养枝条的叶、茎、茎节和茎钩中具有一定程度的表达且整体呈现稳定的状态;而在钩藤生殖枝条的叶、茎、茎节、花序梗和花蕾的相对表达量有着显著差异,其中幼蕾花期相对表达量达到最高,随花蕾的老化呈降低趋势。通过比较UrAP1基因在钩藤2种生长型枝条中的表达模式,推测UrAP1基因在调控钩藤花芽分化过程中发挥重要作用。
  • 耕作栽培·生理生化

  • 管明威, 郭安强, 李和平, 翟兰菊, 李积铭, 李爱国
    摘要 ( ) HTML ( ) PDF ( ) 可视化 收藏
    为了探究北方寒旱区白菜型油菜与甘蓝型油菜的越冬率、产量差异,各农艺性状与平均产量之间的相关关系与抗寒优势性状,以45个甘蓝型油菜与22个白菜型油菜品种为研究对象,统计分析了甘蓝型油菜与白菜型油菜的越冬率、平均产量与各农艺性状,挑选并统计了产量水平相近的甘蓝型油菜与白菜型油菜在不同密度种植条件下的产量,比对了甘蓝型油菜与白菜型油菜苗期根系性状的差异。结果表明:67个油菜品种中,白菜型油菜的越冬率平均水平(97.59%)显著高于甘蓝型油菜(65.87%),甘蓝型油菜的产量潜力要高于白菜型油菜。对于能够稳定越冬的白菜型油菜,增加播种密度虽然显著提高了有效株数,但是不能提高产量;而对于甘蓝型油菜,其较低的越冬率限制了有效株数的提高,从而限制了平均产量。目前具有高越冬率的甘蓝型油菜品种越冬后表现出更高分枝部位与结角密度,更少二次分枝数、总分枝数与单株有效角果数的农艺性状。甘蓝型油菜与白菜型油菜根系性状之间的对比显示,膨大的根系、短下胚轴及生长点位于地面以下,是白菜型油菜强抗寒性的优势性状。培育具有白菜型油菜根系性状特点、生长点位于地面以下的耐密甘蓝型油菜,是提高甘蓝型油菜越冬率,促进油菜产量提升,确保油料供给的重要育种方向。
  • 李焕勇, 廖方舟, 王飞, 王耀栋, 徐志刚, 张瑶, 杨丽芳
    摘要 ( ) HTML ( ) PDF ( ) 可视化 收藏
    研究2个甜樱桃砧穗组合对NaCl的生理响应差异,探究不同甜樱桃砧穗组合对盐胁迫响应的生理机制,为甜樱桃耐盐砧木筛选及盐碱地栽培提供依据。结果表明,NaCl处理促进了2个甜樱桃砧穗组合植株叶片中可溶性糖、可溶性蛋白和脯氨酸等渗透调节物质的积累,以甜樱桃品种美早(M)分别嫁接在吉塞拉6号(G6)和考特(KT)砧木上的一年生植株为试验材料,采用盆栽模拟NaCl胁迫,测定渗透调节物质含量、抗氧化酶活性及光合气体交换参数,随着NaCl处理浓度的升高,M/G6的可溶性糖含量先增后减,M/KT持续增加;M/KT在150 mmol/L NaCl处理下的脯氨酸含量增幅(6.11倍)显著高于M/G6(1.74倍)。MDA含量和SOD活性均随着NaCl处理浓度的升高而增加,而M/G6的POD活性在100 mmol/L时达峰值,显著高于M/KT。随着NaCl处理浓度的升高,2个甜樱桃砧穗组合植株叶片的净光合速率(Pn)、气孔导度(Gs)逐渐降低,而胞间CO2浓度(Ci)逐渐升高,非气孔限制为2个砧穗组合叶片Pn下降的主要因素。综上所述,M/G6在中等盐胁迫(100 mmol/L)下的耐盐性更优,依赖可溶性糖积累和POD活性增强缓解氧化损伤;M/KT在高盐胁迫(150 mmol/L)下通过脯氨酸积累和SOD活性升高来维持渗透平衡。综合评价认为,实际生产中,轻度盐渍土可选择M/KT,中等盐渍土推荐M/G6。
  • 杨云马, 聂浩亮, 黄少辉, 杨慧敏, 贾良良, 李保军, 司峻宇, 杨军芳, 孙彦铭, 杨文方, 温国昌, 浦玉朋, 邢素丽
    摘要 ( ) HTML ( ) PDF ( ) 可视化 收藏

    旨在研究华北地区小麦玉米轮作体系下,玉米秸秆还田在培肥地力、提高产能方面的作用,探寻秸秆最佳还田方式和适宜还田量。2021—2023年,在河北省曲周县,通过田间裂区试验,对比了玉米秸秆不同还田方式及用量对小麦生长发育、产量构成及土壤有机质含量的影响。主区设2个处理,分别为秸秆切段还田和秸秆粉碎还田;副区为秸秆还田量,4个水平,分别为当年玉米秸秆量的0,0.5,1.0,1.5倍。研究表明:与秸秆粉碎还田相比,2023年玉米秸秆切段还田小麦产量提高4.3%,穗数提高7.6%,收获指数提高1.4%,均达显著水平;小麦秸秆N含量高0.04百分点,差异显著;小麦地上部N、P吸收量分别显著提高10.8%,14.3%(2022年),但秸秆切段还田显著降低了小麦秸秆K含量,降低0.13百分点(2023年);切段还田能够明显促进小麦越冬前后生长,拔节期NDVI值提高11.9%(2022年);土壤pH值增加0.22个单位(2023年)。随着秸秆还田量的增加,小麦产量和拔节期NDVI值呈现先升后降的趋势,地上部小麦N、P、K吸收量呈现显著下降趋势,土壤有机质呈现持续显著增加趋势。综合小麦生长势和产量,秸秆切段处理适宜还田比例为58%~62%,粉碎处理适宜还田比率为29%~42%。在设置试验条件下,玉米秸秆切段还田在促进小麦生长、提高小麦产量等方面有明显优势;将58%~62%的玉米秸秆进行切段还田,可在小麦玉米轮作区域推广应用。

  • 资源环境·植物保护

  • 戴相林, 马瑞萍, 李皓, 孙建平, 山楠, 赵子婧, 刘雅辉, 姚玉涛, 艾超, 李玉义, 董磊明
    摘要 ( ) HTML ( ) PDF ( ) 可视化 收藏
    阐明不同施氮水平下滨海盐渍稻田水稻秸秆腐解及其养分释放和化学组分变化规律,以期为完善滨海稻区秸秆还田技术,实现滨海区域秸秆资源高效利用,提供科学依据和技术支撑。试验地点位于河北省唐山市曹妃甸区,以水稻秸秆为研究对象,设置4个施氮量水平:N0(0 kg/hm2)、N1(225 kg/hm2)、N2(300 kg/hm2)和N3(375 kg/hm2),进行360 d的秸秆包填埋试验,研究水稻秸秆及其木质纤维素腐解率和氮、磷、钾养分释放特征。结合热裂解气相色谱质谱联用(Py-GC-MS)技术,探究腐解期秸秆主要化学组分变化规律。结果表明:水稻秸秆可分为快速腐解期(第0~30 天)、腐解减缓期(第30~210天)和腐解缓慢期(第210~360天)3个阶段。360 d后不同施氮量处理下的秸秆平均腐解率为72.5%。增加施氮量可显著提高秸秆腐解率。与N0处理相比,N1、N2和N3处理,分别提高秸秆腐解率6.1,7.4,9.2百分点。秸秆碳释放率与秸秆腐解率变化趋势类似,但试验结束后碳释放率仅为43.2%。秸秆养分释放率表现为:钾>磷>氮。秸秆氮、磷和钾快速释放期,分别在秸秆腐解后的第0~30天(38.4%),0~60天(63.7%),0~15天(76.7%)。秸秆氮、磷在腐解期内均出现了富集现象。施氮可显著提高腐解期内秸秆氮的释放,腐解早期(第0~15天)和后期(第150~360天)磷的释放,以及腐解早期(第0~15天)钾的释放。与N0处理相比,N1、N2和N3处理,分别提高秸秆氮释放率6.6,11.1,14.7百分点,秸秆磷释放率2.2,4.0,5.6百分点和秸秆钾释放率1.4,2.1,2.8百分点。秸秆木质纤维素腐解率表现为:半纤维素>纤维素>木质素。增施氮肥可显著促进第0~90天秸秆纤维素和半纤维素腐解率,以及第90天后的木质素腐解率。与N0处理相比,N1、N2和N3处理,分别提高秸秆纤维素腐解率5.4,7.3,8.4百分点,半纤维素腐解率4.9,6.4,7.4百分点,木质素腐解率2.1,5.1,5.7百分点。2-甲氧基-4-乙烯基苯酚、羟基丙酮、2,3-二氢苯并呋喃、乙酰丁香酮、丁香酚、正十六烷酸、对甲基苯酚、2,6-二甲氧基苯酚、愈创木酚、对乙基苯酚和豆甾-3,5-二烯,为腐解期内秸秆残留物的主要(相对含量>1%)化学组分。相关性分析表明,秸秆腐解率、碳释放率及纤维素、半纤维素和木质素腐解率,均与丁香酚、乙酰丁香酮、2,3-二氢苯并呋喃显著正相关,而与羟基丙酮显著负相关;秸秆磷释放率与羟基丙酮显著正相关,而与对乙基苯酚、丁香酚和乙酰丁香酮显著负相关;秸秆钾释放率与对乙基苯酚、丁香酚、乙酰丁香酮和2,3-二氢苯并呋喃显著正相关,而与羟基苯酮显著负相关。综上所述,增施氮肥能够促进滨海盐渍稻田秸秆及其木质纤维素腐解和氮、磷和钾养分的释放。推荐滨海盐渍土秸秆还田10 500 kg/hm2下的优化施氮量为300 kg/hm2。秸秆残余物中对乙基苯酚、丁香酚、乙酰丁香酮、2,3-二氢苯并呋喃、羟基丙酮和豆甾-3,5-二烯,对指示秸秆腐解进程具有重要意义。热裂解气相色谱质谱联用技术,有助于通过监测秸秆残留物化学组分变化,加深对秸秆腐解机制的认识。
  • 栾崇圣, 胡蕾蕾, 吴旗, 林雷利, 汪小宇, 李笑笑, 车钊, 王晓波, 宋贺, 吴巩
    摘要 ( ) HTML ( ) PDF ( ) 可视化 收藏
    为明确气候变暖和有机无机肥配施对大豆生长发育和产量的影响,通过红外辐射增温设备模拟田间增温,设置不同温度水平(T0: 环境温度;T1: 增温2.9 ℃)和不同施肥措施(SF: 单施无机肥;OF:有机无机肥配施),探究增温和有机无机肥配施对大豆干物质积累、光合速率、叶片酶活性和产量的影响。结果表明: 相比于环境温度,增温造成2023—2024年大豆花前和花后生育期分别缩短3~4 d,5~6 d;增温降低盛荚期叶片硝酸还原酶和谷氨酰胺合成酶的活性,降低大豆叶面积和净光合速率,导致花后株高和地上部干物质积累分别降低9.0%~13.7%,4.1%~19.3%;相比于单施无机肥,有机无机肥配施显著提高了叶片硝酸还原酶和谷氨酰胺合成酶的活性,增加了花后光合速率,促进了大豆的生长发育,干物质积累显著增加4.1%~15.3%。硝酸还原酶和谷丙转氨酶活性存在显著交互作用。产量结果表明,增温条件下单株荚数和单株粒数分别下降9.7%~16.6%,13.3%~19.0%,造成产量显著降低13.7%~21.1%;而有机无机肥配施条件下,单株粒数显著增加12.5%,单株荚数显著增加9.9%~10.5%,导致增产7.6%~10.8%。同时,叶面积、光合速率、氮代谢酶活性与产量之间存在显著正相关关系。综上,气候变暖会抑制大豆花后光合特性和地上部生长发育,造成产量下降,而有机无机肥配施一定程度上弥补增温带来的不利影响。
  • 戴晋, 郑飞娜, 张仙美, 郑磊, 杨森要, 高桐梅
    摘要 ( ) HTML ( ) PDF ( ) 可视化 收藏
    为探明实现芝麻进一步增产的调控途径,选用豫芝ND837为材料,设置施用三元复合肥(M1:675 kg/hm2)、三元复合肥与生物有机肥配施(M2:三元复合肥405 kg/hm2、生物有机肥4 500 kg/hm2)2个处理,研究了有机肥和化肥配施对芝麻冠层垂直分布上不同部位冠层光合特性及产量形成的调控效应。结果表明,M2处理显著增加了植株上、中、下3个部位的叶面积指数,提高了上部和中部叶片的光合有效辐射截获率(PARi),但降低了下部的PARi。M2处理显著提高了各部位的光合速率、SPAD值和光合势,从而显著增加了各部位及总的干物质积累量。这使得上部和中部单株蒴数分别增加10.99%,7.55%,千粒质量分别增加5.69%,4.96%,籽粒产量分别增加16.77%,10.61%,总产量增加289.42 kg/hm2,增幅达14.43%。综上所述,与传统单施化肥相比,生物有机肥与化肥配施能够提高芝麻冠层各部位的光合能力,特别是上部冠层的光合效率,从而提升整个冠层的光合效率,最终带来更高的产量。
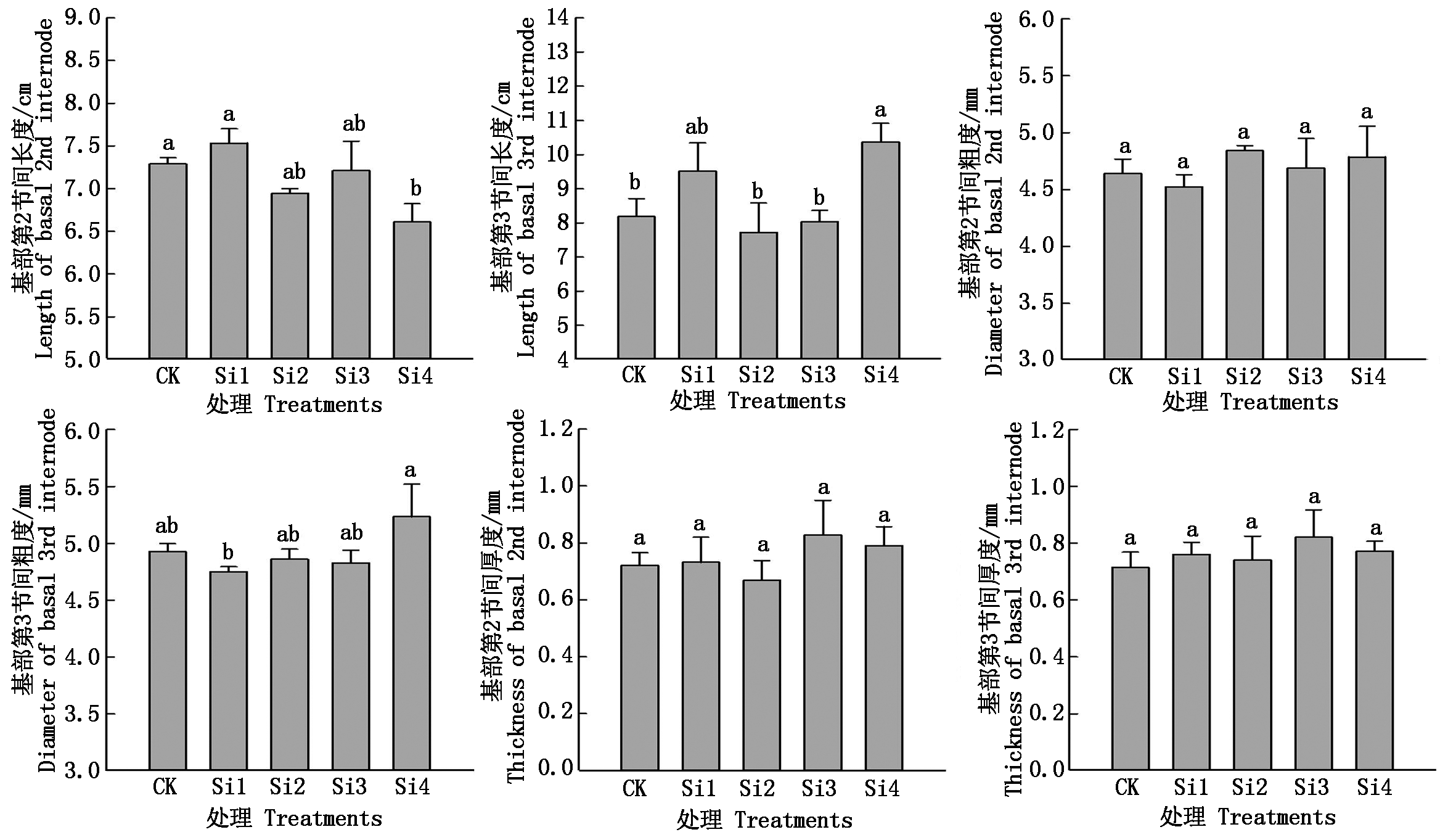
  • 付鹏浩, 陈泠, 刘易科, 朱展望, 佟汉文, 张宇庆, 邹娟
    摘要 ( ) HTML ( ) PDF ( ) 可视化 收藏

    为探究外源硅肥对小麦抗倒性、生长、产量及品质的影响,以垦麦58为试验材料,设置4个硅肥处理:基施硅肥15 kg/hm2(Si1)和30 kg/hm2(Si2)、拔节期追施硅肥15 kg/hm2(Si3)和30 kg/hm2(Si4),以不施硅肥为对照。测定了灌浆期小麦茎秆抗倒伏能力、植株生长、产量及品质相关指标。结果表明,Si4处理显著降低小麦株高、重心高度和基部第2节间长度;Si3处理基部第2,3节间厚度增加14.7%以上;Si2和Si4处理的基部第2,3节间充实度增加8.6%~18.7%,抗折力提高12.4%~49.2%,但对节间粗度和干质量影响较小。外源硅肥提高了拔节期叶绿素含量(SPAD),对分蘖、成穗、地上部干物质积累、收获指数、产量及主要品质指标无显著影响。综上,外源硅肥通过降低株高、重心高度和基部节间长度,增加基部节间厚度、充实度和抗折力,改善了茎秆质量,增强了茎秆抗倒性,同时提高了叶绿素含量,对小麦生长、产量和品质无不利影响。硅肥基施或拔节期追施均可。

  • 曲远航, 苏振贺, 董丽红, 张晓云, 李社增, 郭庆港, 马平
    摘要 ( ) HTML ( ) PDF ( ) 可视化 收藏

    旨在建立一种基于根系分泌物的生防菌筛选体系,筛选具有根际强定殖能力的生防细菌,并利用该体系筛选与菌糠复配防治黄瓜枯萎病的细菌菌株。通过病原菌胁迫和菌糠诱导,调控黄瓜根系分泌物的化学组成,以待测菌株对根系分泌物的趋化性、代谢增殖和生物膜形成等定殖相关因素为定量指标,采用毛细管试验、96孔板培养和生物膜形成测定,实现根际强定殖细菌菌株的高效筛选。结果表明,从黄瓜根际分离的200株细菌对根系分泌物的趋化性、代谢增殖能力和生物膜形成能力存在显著差异。利用该筛选体系,筛选出的贝莱斯芽孢杆菌MTC-5菌株在所有筛选指标中均表现优异。温室试验结果表明,MTC-5菌株与香菇菌糠复配具有更强的根际定殖能力,并在防病和促生上表现出显著的协同增效作用。MTC-5和菌糠的复配菌剂对黄瓜枯萎病的田间防病效果为74.5%,比单独施用菌糠和MTC-5菌株的防效分别超出10.7,24.6百分点。建立了一个基于根系分泌物的高通量生防菌筛选体系,揭示了根系分泌物在细菌招募中的关键作用。基于该体系创制的MTC-5菌株与菌糠的复配菌剂在防治黄瓜枯萎病中展现出显著的协同增效,为生防菌筛选和应用提供了新的思路和技术支持。

  • 孙学桃, 伊海佼, 孙婧, 郑国华, 刘志达, 樊根, 赵君, 张之为
    摘要 ( ) HTML ( ) PDF ( ) 可视化 收藏
    为了探究马铃薯小G蛋白StRab5b在黄萎病抗性中的作用,采用qRT-PCR法测定马铃薯组培苗(虎头、夏坡蒂)接种大丽轮枝菌后根系中StRab5b基因的相对表达量;以接种大丽轮枝菌后超表达StRab5b马铃薯株系L7、L8、L10为处理(StRab5b-L7、StRab5b-L8、StRab5b-L10),非转基因植株为对照(CK)检测其根系大丽轮枝菌的生物量、叶片病斑面积、过氧化氢(H2O2)含量、丙二醛(MDA)含量和抗氧化酶活性;以超表达StRab5b-L7株系和非转基因植株(CK)为材料利用盆栽法对其病情指数进行计算。结果表明,接种大丽轮枝菌后马铃薯诱导了StRab5b基因的表达,与接种0 h相比,接种后72 h,虎头和夏坡蒂的相对表达量分别显著提高701.12%,649.41%。接种大丽轮枝菌后,超表达StRab5b提高了马铃薯对黄萎病的抗性,与CK相比,接种后96 h,StRab5b-L7、StRab5b-L8、StRab5b-L10处理叶片病斑面积显著降低78.56%,66.56%,59.76%;接种后168 h,根系中大丽轮枝菌生物量分别显著降低73.07%,51.69%,23.38%;接种后96 h,MDA含量分别显著降低47.13%,33.08%,14.70%;接种后72 h,H2O2含量分别显著提高83.67%,48.38%,20.15%,CAT活性分别提高53.54%,33.28%,12.62%;接种后48 h,SOD活性分别显著提高53.01%,36.36%,16.54%;接种后96 h,POD活性分别提高55.58%,27.18%,1.73%;接种后72 h,APX活性分别显著提高63.69%,44.27%,17.11%。与CK相比,StRab5b-L7株系病株率和病情指数分别显著降低43.33百分点,86.07%。综上所述,超表达StRab5b基因后增强了马铃薯对黄萎病的抗性。
  • 畜牧·水产·兽

  • 何文斌, 平措占堆, 张强, 尼玛加措, 王洪壮, 余道宁, 张梦帆, 王佟, 冯芬, 喇永富, 马晓明, 洛桑顿珠, 梁春年
    摘要 ( ) HTML ( ) PDF ( ) 可视化 收藏

    探究桑桑牦牛核糖体蛋白L8基因(RPL8)的结构与理化指标,并通过qPCR技术测定牦牛各组织中RPL8基因的表达水平,旨在为深入探讨RPL8基因在牦牛体内的生物学功能奠定坚实的理论基础。以桑桑牦牛肾脏组织cDNA为模板克隆桑桑牦牛RPL8基因编码区序列(CDS ),对CDS区序列进行生信分析,并使用RT-qPCR检测RPL8基因在桑桑牦牛各组织中的相对表达水平。桑桑牦牛RPL8基因的CDS区全长456 bp,共编码151个氨基酸;同源性比对发现桑桑牦牛与家牛的同源性最高,与美洲熊亲缘关系最远;蛋白分析显示,RPL8蛋白内共有潜在磷酸化位点18个,分子质量16.293 89 ku,原子总数2 325,氨基酸等电点为10.90,不稳定系数为41.81,总平均疏水性为-0.687,预测为不稳定亲水性蛋白质,无跨膜结构域和信号肽区域。亚细胞定位显示,RPL8蛋白主要位于细胞核中(65.20%)。RPL8蛋白高级结构由无规则卷曲(49.01%)、延伸链(27.15%)、β-转角(13.91%)和α-螺旋(9.93%)相互连接而成。RT-qPCR结果显示,桑桑牦牛8个组织中均有RPL8基因的表达,在牦牛心脏、肝脏、十二指肠脏组织中表达最高,与其他组织表达差异显著。

  • 邓婧瑛, 于沁冉, 王佟, 李宁, 贾建磊, 包鹏甲, 阎萍
    摘要 ( ) HTML ( ) PDF ( ) 可视化 收藏
    为研究牦牛PPP1R11基因的结构和功能,及在8个不同组织中的表达规律,以帕米尔牦牛睾丸组织cDNA为模板,使用PCR技术克隆帕米尔牦牛PPP1R11基因CDS区序列,并进行生物信息学分析,PPP1R11基因在帕米尔牦牛8个组织中的表达水平通过实时荧光定量PCR (RT-qPCR)进行测定。结果表明,帕米尔牦牛PPP1R11基因CDS区全长324 bp,编码107个氨基酸。同源性对比结果显示,帕米尔牦牛与野牦牛的相似性最高(100%),与小家鼠的相似性最低(84.6%)。生物信息学分析结果表明,PPP1R11 蛋白分子式为C503H803N163O164S8,原子总数为1 641,不稳定指数和总平均亲水指数分别为65.91和-1.385,为亲水性蛋白;PPP1R11蛋白不具有信号肽和跨膜结构,主要定位在细胞核中;且该蛋白有1个糖基化位点和19处潜在的磷酸化位点;蛋白的二级结构以无规则卷曲为主,与PPP1R7、PPP1CA和NSFL1C等蛋白存在主要相互作用。RT-qPCR分析表明,PPP1R11基因在帕米尔牦牛心脏、肌肉、脂肪、脾脏、肝脏、胰脏、肾脏和睾丸这8个组织中存在差异性表达,相较于其他7种组织,PPP1R11在睾丸中的表达显著上调。
  • 王丁香, 李承隆, 郭晨浩, 冯登侦, 康晓龙
    摘要 ( ) HTML ( ) PDF ( ) 可视化 收藏
    肌内脂肪沉积作为影响肉品质(如嫩度、风味和多汁性)的关键因素,其调控机制与长链非编码 RNA(lncRNA)对脂肪生成和脂质代谢的调节密切相关。基于前期研究发现,滩羊肌内脂肪含量显著高于杜泊羊和小尾寒羊,以这3个绵羊品种的背最长肌为研究对象,通过转录组测序筛选差异表达 mRNAs(DE mRNAs)和 lncRNAs(DE lncRNAs)及其相关通路,旨在揭示滩羊高肌内脂肪沉积的分子机制。结果表明:在小尾寒羊和滩羊组筛选出836个DE mRNAs,832个DE lncRNAs,杜泊羊和滩羊组筛选出578个DE mRNAs,700个DE lncRNAs。两组分别取交集共得到226 DE mRNAs,308个DE lncRNAs,通过对308个DE lncRNAs进行靶基因预测,共预测到1 475个靶基因,其中预测到co_expression(共表达)靶基因687个,co_localization(共定位)靶基因有788个;通过对DE mRNAs进行GO和KEGG富集发现,其中与脂肪沉积相关的通路有肌动蛋白细胞骨架调节、催乳素信号通路等,其中FGF14FGF9等基因被报道参与动物的脂肪代谢过程。通过对预测到的共表达靶基因和共定位靶基因进行GO和KEGG富集分析,发现它们富集到与脂肪代谢的相关通路,如cAMP信号通路、催乳素信号通路、胰岛素信号通路等;通过对通路和功能分析进一步筛选出和脂肪代谢相关的CREBBPATP1B3PPP1R3CPIK3R1等基因,这些基因在绵羊肌内脂肪沉积方面可能发挥重要调控作用。随机选择的6个DE mRNAs和6个DE lncRNAs的qRT-PCR结果与转录组测序结果趋势一致。
  • 王亚岚, 梁雅新, 张兴臣, 禹保军, 李祥龙
    摘要 ( ) HTML ( ) PDF ( ) 可视化 收藏
    为研究糖原分支酶1(GBE1)基因多态性对坝上长尾鸡肉质风味及质量的影响,采用聚合酶链式反应(PCR)扩增目标片段并结合直接测序法分析GBE1基因的单核苷酸多态性(SNP),再与肉质性状进行相关性分析。结果表明:选取60只坝上长尾鸡作为研究对象,GBE1基因存在4个SNP位点(g.96619229T>C、g.96619243T>G、g.96619350C>T和g.96619544C>T),各位点均存在3种基因型,优势基因型分别为TT、TT、CC和CT。卡方检验表明,4个SNP位点均处于Hardy-Weinberg 平衡状态,多态信息含量(PIC)为0.262,0.262,0.332,0.373,显示出中等水平的多态性(0.25<PIC<0.50)。关联分析显示,在g.96619229T>C位点,携带TC基因型个体的腿肌肉中豆蔻酸含量显著超过TT基因型。同时,CC基因型的腿肌肉L*平均值也明显高于其他2种基因型。g.96619243T>G位点,TG基因型的豆蔻酸含量高于TT型,而GG基因型腿肌L*平均值显著高于TT和TG型。g.96619350C>T位点中,CT型豆蔻酸含量和腹脂率优于CC型,但腿肌L*平均值低于TT型。g.96619544C>T位点的CT基因型脂肪酸含量多项指标显著高于CC型,且CT基因型个体在屠体质量、全净膛质量、腹脂质量和腿肌质量方面表现优于其他基因型,而TT基因型腿肌宰后24 h pH值显著高于CC基因型。连锁不平衡分析表明,前3个SNP位点间存在强连锁关系,识别出6种主要单倍型,优势单倍型为TTC(0.708)。综上,GBE1基因SNP位点与坝上长尾鸡肉质性状显著相关,且3个内含子位点间存在强连锁关系,其单倍型TTC为优质肉质的坝上长尾鸡育种研究提供了参考依据。
  • 杜新宇, 郭云鹏, 陈卓, 杨欣月, 李新, 居佳雯, 郭益文
    摘要 ( ) HTML ( ) PDF ( ) 可视化 收藏
    植物体内的FAD3基因是调控多不饱和脂肪酸转化的关键基因,在能量代谢调控方面起重要作用。为了研究FAD3B对小鼠肌肉能量代谢的影响,分别选取FAD3B转基因小鼠(MF)和野生型小鼠(MW)分离腿肌并提取总蛋白,对蛋白样品定性定量检测,采用LC-MS/MS强阳离子柱分离肽段,获得原始质谱数据。利用质谱分析软件处理数据,选取峰值显著的肽段蛋白形成数据集,用转基因小鼠和野生型小鼠的蛋白样品数据做出聚类热图后进行观察分析,再对样品进行生物统计分析和生物信息及功能预测分析,筛选并检测出受FAD3B调控的发生泛素化修饰且与小鼠肌肉能量代谢有关的候选靶蛋白。结果表明:共筛选出180个差异泛素化肽段,且富集于65个蛋白之中。其中,有7个上调肽段富集到了7个蛋白中,有54个下调肽段富集到了31个蛋白中。对所有富集了差异泛素化肽段的靶蛋白进行GO分析、KEGG分析与STRING分析,发现多数靶蛋白与糖酵解、肌肉收缩、蛋白质合成和分解代谢等途径有关。综上,FAD3B基因的外源转入,使得小鼠体内与细胞结构组分、肌肉生长发育、调控能量代谢相关蛋白的泛素化修饰水平发生改变,证明了其除了调控多不饱和脂肪酸的转化外,还可能通过改变关键蛋白的泛素化修饰水平,参与小鼠骨骼肌的生长发育过程,为FAD3B基因调控小鼠骨骼肌生长发育的机制研究提供了新的理论依据与分子靶点。
  • 杨东亮, 邵帅, 纪晓岚, 张德荣, 柏家林, 李琼毅
    摘要 ( ) HTML ( ) PDF ( ) 可视化 收藏

    旨在利用CRISPR/Cas9基因编辑技术,成功构建TRIM21基因敲除的稳定人宫颈癌细胞(HeLa)系。首先,针对TRIM21基因设计并合成了2个特异性的sgRNA(sgRNA1和sgRNA2),通过PCR扩增和无缝克隆技术将其分别克隆至LentiCRISPRv2载体中。随后,利用电转染法将编辑载体转染至HeLa细胞中,并通过嘌呤霉素筛选获得成功整合编辑载体的单克隆细胞系。经Western Blot验证和扩大培养,获得了稳定敲除TRIM21的HeLa细胞系。基于该细胞系,进一步探究了TRIM21在调控Ⅰ型干扰素信号通路中的作用。试验结果表明,TRIM21敲除显著抑制了细胞内MDA5、MAVS和IRF3的表达水平,同时抑制了IRF3的磷酸化,揭示了TRIM21在Ⅰ型干扰素信号通路中的重要调控作用。成功构建的TRIM21敲除HeLa细胞系为深入研究TRIM21调控病毒增殖机制及其在先天免疫应答中的作用提供了可靠的细胞模型;通过优化试验方法,证实了电转染法在构建基因敲除细胞系中的高效性和稳定性,为其他基因敲除细胞系的构建提供了技术参考。

新闻公告 更多
高影响力论文 更多
版权信息
二维码
  • 《华北农学报》官网

  • 微信公众号